



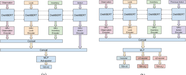
Recently, text world games have been proposed to enable artificial agents to understand and reason about real-world scenarios. These text-based games are challenging for artificial agents, as it requires understanding and interaction using natural language in a partially observable environment. In this paper, we improve the semantic understanding of the agent by proposing a simple RL with LM framework where we use transformer-based language models with Deep RL models. We perform a detailed study of our framework to demonstrate how our model outperforms all existing agents on the popular game, Zork1, to achieve a score of 44.7, which is 1.6 higher than the state-of-the-art model. Our proposed approach also performs comparably to the state-of-the-art models on the other set of text games.