



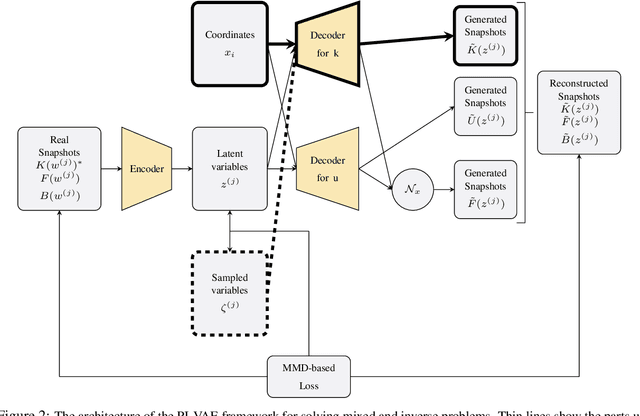
We propose a new class of physics-informed neural networks, called physics-informed Variational Autoencoder (PI-VAE), to solve stochastic differential equations (SDEs) or inverse problems involving SDEs. In these problems the governing equations are known but only a limited number of measurements of system parameters are available. PI-VAE consists of a variational autoencoder (VAE), which generates samples of system variables and parameters. This generative model is integrated with the governing equations. In this integration, the derivatives of VAE outputs are readily calculated using automatic differentiation, and used in the physics-based loss term. In this work, the loss function is chosen to be the Maximum Mean Discrepancy (MMD) for improved performance, and neural network parameters are updated iteratively using the stochastic gradient descent algorithm. We first test the proposed method on approximating stochastic processes. Then we study three types of problems related to SDEs: forward and inverse problems together with mixed problems where system parameters and solutions are simultaneously calculated. The satisfactory accuracy and efficiency of the proposed method are numerically demonstrated in comparison with physics-informed generative adversarial network (PI-WGAN).