



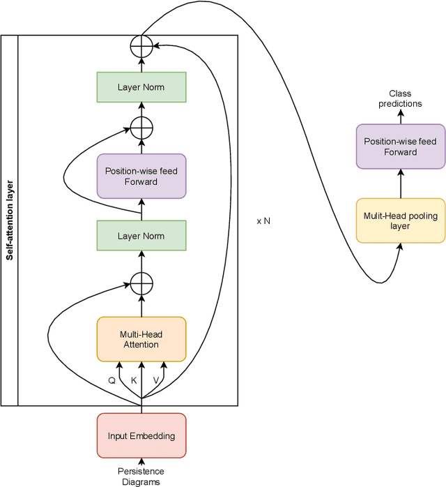
One of the main challenges of Topological Data Analysis (TDA) is to extract features from persistent diagrams directly usable by machine learning algorithms. Indeed, persistence diagrams are intrinsically (multi-)sets of points in R2 and cannot be seen in a straightforward manner as vectors. In this article, we introduce Persformer, the first Transformer neural network architecture that accepts persistence diagrams as input. The Persformer architecture significantly outperforms previous topological neural network architectures on classical synthetic benchmark datasets. Moreover, it satisfies a universal approximation theorem. This allows us to introduce the first interpretability method for topological machine learning, which we explore in two examples.