



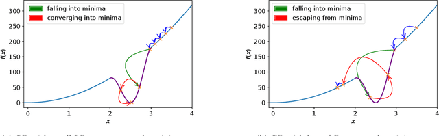
It has been widely observed in training of neural networks that when applying gradient descent (GD), a large step size is essential for obtaining superior models. However, the effect of large step sizes on the success of GD is not well understood theoretically. We argue that a complete understanding of the mechanics leading to GD's success may indeed require considering effects of using a large step size. To support this claim, we prove on a certain class of functions that GD with large step size follows a different trajectory than GD with a small step size, leading to convergence to the global minimum. We also demonstrate the difference in trajectories for small and large learning rates when GD is applied on a neural network, observing effects of an escape from a local minimum with a large step size, which shows this behavior is indeed relevant in practice. Finally, through a novel set of experiments, we show even though stochastic noise is beneficial, it is not enough to explain success of SGD and a large learning rate is essential for obtaining the best performance even in stochastic settings.