



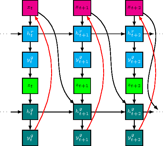
Leveraging advances in variational inference, we propose to enhance recurrent neural networks with latent variables, resulting in Stochastic Recurrent Networks (STORNs). The model i) can be trained with stochastic gradient methods, ii) allows structured and multi-modal conditionals at each time step, iii) features a reliable estimator of the marginal likelihood and iv) is a generalisation of deterministic recurrent neural networks. We evaluate the method on four polyphonic musical data sets and motion capture data.