



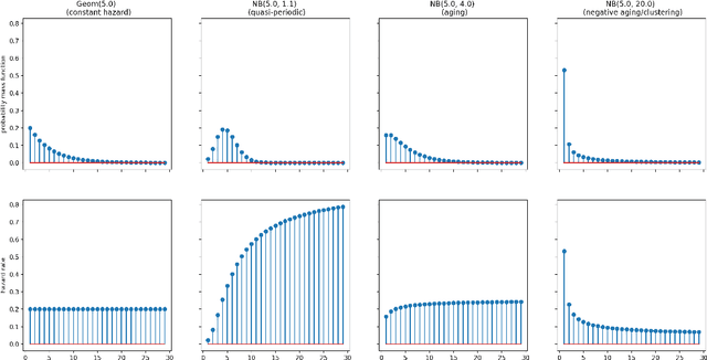
Intermittency is a common and challenging problem in demand forecasting. We introduce a new, unified framework for building intermittent demand forecasting models, which incorporates and allows to generalize existing methods in several directions. Our framework is based on extensions of well-established model-based methods to discrete-time renewal processes, which can parsimoniously account for patterns such as aging, clustering and quasi-periodicity in demand arrivals. The connection to discrete-time renewal processes allows not only for a principled extension of Croston-type models, but also for an natural inclusion of neural network based models---by replacing exponential smoothing with a recurrent neural network. We also demonstrate that modeling continuous-time demand arrivals, i.e., with a temporal point process, is possible via a trivial extension of our framework. This leads to more flexible modeling in scenarios where data of individual purchase orders are directly available with granular timestamps. Complementing this theoretical advancement, we demonstrate the efficacy of our framework for forecasting practice via an extensive empirical study on standard intermittent demand data sets, in which we report predictive accuracy in a variety of scenarios that compares favorably to the state of the art.