


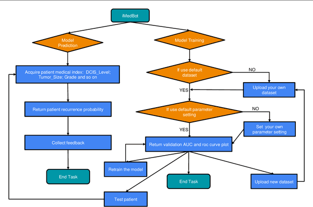
Background: Breast cancer is a multifactorial disease, genetic and environmental factors will affect its incidence probability. Breast cancer metastasis is one of the main cause of breast cancer related deaths reported by the American Cancer Society (ACS). Method: the iMedBot is a web application that we developed using the python Flask web framework and deployed on Amazon Web Services. It contains a frontend and a backend. The backend is supported by a python program we developed using the python Keras and scikit-learn packages, which can be used to learn deep feedforward neural network (DFNN) models. Result: the iMedBot can provide two main services: 1. it can predict 5-, 10-, or 15-year breast cancer metastasis based on a set of clinical information provided by a user. The prediction is done by using a set of DFNN models that were pretrained, and 2. It can train DFNN models for a user using user-provided dataset. The model trained will be evaluated using AUC and both the AUC value and the AUC ROC curve will be provided. Conclusion: The iMedBot web application provides a user-friendly interface for user-agent interaction in conducting personalized prediction and model training. It is an initial attempt to convert results of deep learning research into an online tool that may stir further research interests in this direction. Keywords: Deep learning, Breast Cancer, Web application, Model training.