



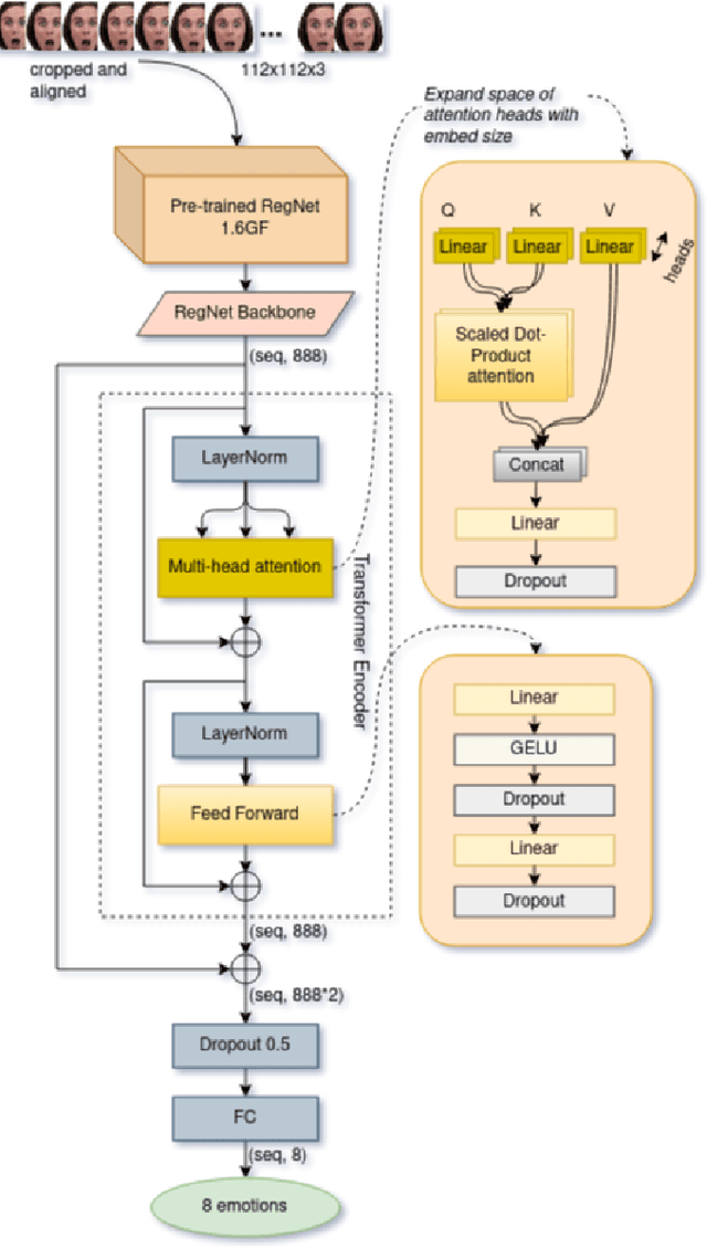
For computers to recognize human emotions, expression classification is an equally important problem in the human-computer interaction area. In the 3rd Affective Behavior Analysis In-The-Wild competition, the task of expression classification includes eight classes with six basic expressions of human faces from videos. In this paper, we employ a transformer mechanism to encode the robust representation from the backbone. Fusion of the robust representations plays an important role in the expression classification task. Our approach achieves 30.35\% and 28.60\% for the $F_1$ score on the validation set and the test set, respectively. This result shows the effectiveness of the proposed architecture based on the Aff-Wild2 dataset.