



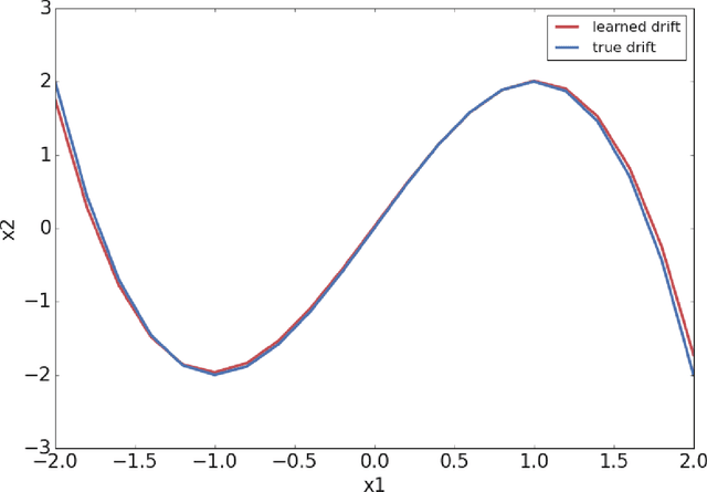
With the rapid development of computational techniques and scientific tools, great progress of data-driven analysis has been made to extract governing laws of dynamical systems from data. Despite the wide occurrences of non-Gaussian fluctuations, the effective data-driven methods to identify stochastic differential equations with non-Gaussian L\'evy noise are relatively few so far. In this work, we propose a data-driven approach to extract stochastic governing laws with both (Gaussian) Brownian motion and (non-Gaussian) L\'evy motion, from short bursts of simulation data. Specifically, we use the normalizing flows technology to estimate the transition probability density function (solution of nonlocal Fokker-Planck equation) from data, and then substitute it into the recently proposed nonlocal Kramers-Moyal formulas to approximate L\'evy jump measure, drift coefficient and diffusion coefficient. We demonstrate that this approach can learn the stochastic differential equation with L\'evy motion. We present examples with one- and two-dimensional, decoupled and coupled systems to illustrate our method. This approach will become an effective tool for discovering stochastic governing laws and understanding complex dynamical behaviors.