



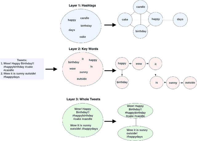
Anticipating audience reaction towards a certain piece of text is integral to several facets of society ranging from politics, research, and commercial industries. Sentiment analysis (SA) is a useful natural language processing (NLP) technique that utilizes both lexical/statistical and deep learning methods to determine whether different sized texts exhibit a positive, negative, or neutral emotion. However, there is currently a lack of tools that can be used to analyse groups of independent texts and extract the primary emotion from the whole set. Therefore, the current paper proposes a novel algorithm referred to as the Multi-Layered Tweet Analyzer (MLTA) that graphically models social media text using multi-layered networks (MLNs) in order to better encode relationships across independent sets of tweets. Graph structures are capable of capturing meaningful relationships in complex ecosystems compared to other representation methods. State of the art Graph Neural Networks (GNNs) are used to extract information from the Tweet-MLN and make predictions based on the extracted graph features. Results show that not only does the MLTA predict from a larger set of possible emotions, delivering a more accurate sentiment compared to the standard positive, negative or neutral, it also allows for accurate group-level predictions of Twitter data.