



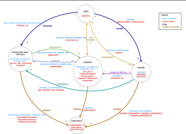
A review of over 160,000 customer cases indicates that about 90% of time is spent by the product support for solving around 10% of subset of tickets where a trivial solution may not exist. Many of these challenging cases require the support of several engineers working together within a "swarm", and some also need to go to development support as bugs. These challenging customer issues represent a major opportunity for machine learning and knowledge graph that identifies the ideal engineer / group of engineers(swarm) that can best address the solution, reducing the wait times for the customer. The concrete ML task we consider here is a learning-to-rank(LTR) task that given an incident and a set of engineers currently assigned to the incident (which might be the empty set in the non-swarming context), produce a ranked list of engineers best fit to help resolve that incident. To calculate the rankings, we may consider a wide variety of input features including the incident description provided by the customer, the affected component(s), engineer ratings of their expertise, knowledge base article text written by engineers, response to customer text written by engineers, and historic swarming data. The central hypothesis test is that by including a holistic set of contextual data around which cases an engineer has solved, we can significantly improve the LTR algorithm over benchmark models. The article proposes a novel approach of modelling Knowledge Graph embeddings from multiple data sources, including the swarm information. The results obtained proves that by incorporating this additional context, we can improve the recommendations significantly over traditional machine learning methods like TF-IDF.