



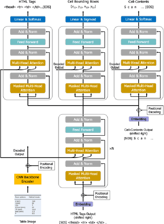
Image-based table recognition is a challenging task due to the diversity of table styles and the complexity of table structures. Most of the previous methods focus on a non-end-to-end approach which divides the problem into two separate sub-problems: table structure recognition; and cell-content recognition and then attempts to solve each sub-problem independently using two separate systems. In this paper, we propose an end-to-end multi-task learning model for image-based table recognition. The proposed model consists of one shared encoder, one shared decoder, and three separate decoders which are used for learning three sub-tasks of table recognition: table structure recognition, cell detection, and cell-content recognition. The whole system can be easily trained and inferred in an end-to-end approach. In the experiments, we evaluate the performance of the proposed model on two large-scale datasets: FinTabNet and PubTabNet. The experiment results show that the proposed model outperforms the state-of-the-art methods in all benchmark datasets.