



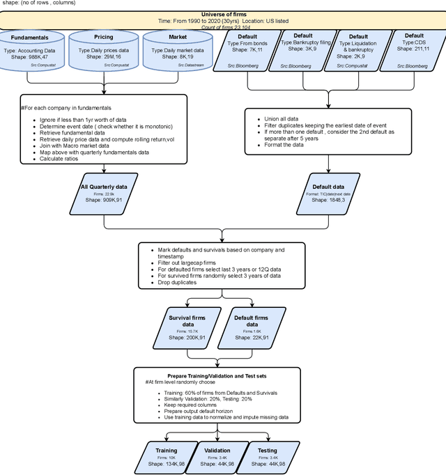
In this paper, we study mid-cap companies, i.e. publicly traded companies with less than US $10 billion in market capitalisation. Using a large dataset of US mid-cap companies observed over 30 years, we look to predict the default probability term structure over the medium term and understand which data sources (i.e. fundamental, market or pricing data) contribute most to the default risk. Whereas existing methods typically require that data from different time periods are first aggregated and turned into cross-sectional features, we frame the problem as a multi-label time-series classification problem. We adapt transformer models, a state-of-the-art deep learning model emanating from the natural language processing domain, to the credit risk modelling setting. We also interpret the predictions of these models using attention heat maps. To optimise the model further, we present a custom loss function for multi-label classification and a novel multi-channel architecture with differential training that gives the model the ability to use all input data efficiently. Our results show the proposed deep learning architecture's superior performance, resulting in a 13% improvement in AUC (Area Under the receiver operating characteristic Curve) over traditional models. We also demonstrate how to produce an importance ranking for the different data sources and the temporal relationships using a Shapley approach specific to these models.