



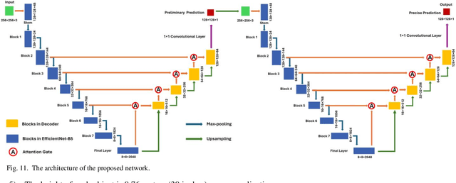
Abstract:A Machine Learning (ML) network based on transfer learning and transformer networks is applied to wave propagation models for complex indoor settings. This network is designed to predict signal propagation in environments with a variety of objects, effectively simulating the diverse range of furniture typically found in indoor spaces. We propose Attention U-Net with Efficient Networks as the backbone, to process images encoded with the essential information of the indoor environment. The indoor environment is defined by its fundamental structure, such as the arrangement of walls, windows, and doorways, alongside varying configurations of furniture placement. An innovative algorithm is introduced to generate a 3D environment from a 2D floorplan, which is crucial for efficient collection of data for training. The model is evaluated by comparing the predicted signal coverage map with ray tracing (RT) simulations. The prediction results show a root mean square error of less than 6 dB across all tested scenarios, with significant improvements observed when using a Double U-Net structure compared to a single U-Net model.