



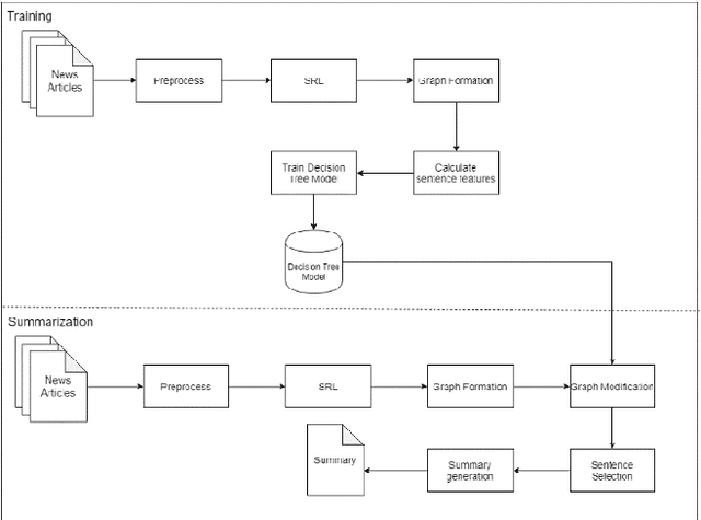
Abstract:In this paper, we proposed a multi-document summarization system using semantic role labeling (SRL) and semantic graph for Indonesian news articles. In order to improve existing summarizer, our system modified summarizer that employed subject, predicate, object, and adverbial (SVOA) extraction for predicate argument structure (PAS) extraction. SVOA extraction is replaced with SRL model for Indonesian. We also replace the genetic algorithm to identify important PAS with the decision tree classifier since the summarizer without genetic algorithm gave better performance. The decision tree model is employed to identify important PAS. The decision tree model with 10 features achieved better performance than decision tree with 4 sentence features. Experiments and evaluations are conducted to generate 100 words summary and 200 words summary. The evaluation shows the proposed model get 0.313 average ROUGE-2 recall in 100 words summary and 0.394 average ROUGE-2 recall in 200 words summary.