



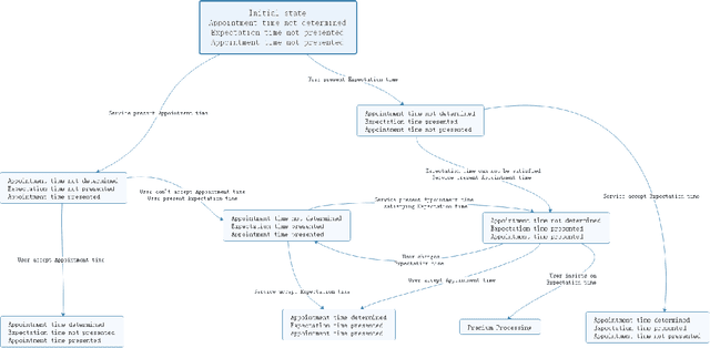
Abstract:A KRM-based dialogue management (DM) is proposed using to implement human-computer dialogue system in complex scenarios. KRM-based DM has a well description ability and it can ensure the logic of the dialogue process. Then a complex application scenario in the Internet of Things (IOT) industry and a dialogue system implemented based on the KRM-based DM will be introduced, where the system allows enterprise customers to customize topics and adapts corresponding topics in the interaction process with users. The experimental results show that the system can complete the interactive tasks well, and can effectively solve the problems of topic switching, information inheritance between topics, change of dominance.