



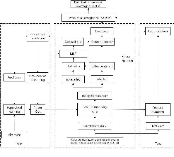
Abstract:This paper introduces a robust, learning-based method for diagnosing the state of distribution network switchgear, which is crucial for maintaining the power quality for end users. Traditional diagnostic models often rely heavily on expert knowledge and lack robustness. To address this, our method incorporates an expanded feature vector that includes environmental data, temperature readings, switch position, motor operation, insulation conditions, and local discharge information. We tackle the issue of high dimensionality through feature mapping. The method introduces a decision radius to categorize unlabeled samples and updates the model parameters using a combination of supervised and unsupervised loss, along with a consistency regularization function. This approach ensures robust learning even with a limited number of labeled samples. Comparative analysis demonstrates that this method significantly outperforms existing models in both accuracy and robustness.