



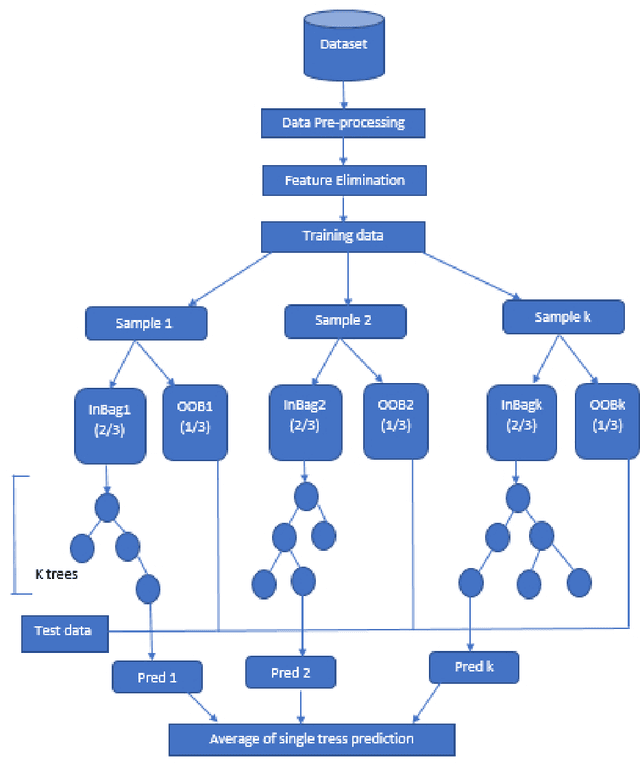
Abstract:In this modern era of overpopulation disease prediction is a crucial step in diagnosing various diseases at an early stage. With the advancement of various machine learning algorithms, the prediction has become quite easy. However, the complex and the selection of an optimal machine learning technique for the given dataset greatly affects the accuracy of the model. A large amount of datasets exists globally but there is no effective use of it due to its unstructured format. Hence, a lot of different techniques are available to extract something useful for the real world to implement. Therefore, accuracy becomes a major metric in evaluating the model. In this paper, a disease prediction approach is proposed that implements a random forest classifier on Parkinson's disease. We compared the accuracy of this model with the Principal Component Analysis (PCA) applied Artificial Neural Network (ANN) model and captured a visible difference. The model secured a significant accuracy of up to 90%.