



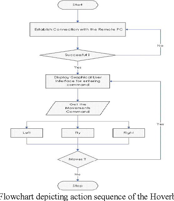
Abstract:According to the American Heritage Dictionary [1],Robotics is the science or study of the technology associated with the design, fabrication, theory, and application of Robots. The term Hoverbot is also often used to refer to sophisticated mechanical devices that are remotely controlled by human beings even though these devices are not autonomous. This paper describes a remotely controlled hoverbot by installing a transmitter and receiver on both sides that is the control computer (PC) and the hoverbot respectively. Data is transmitted as signal or instruction via a infrastructure network which is converted into a command for the hoverbot that operates at a remote site.




Abstract:Natural Immune system plays a vital role in the survival of the all living being. It provides a mechanism to defend itself from external predates making it consistent systems, capable of adapting itself for survival incase of changes. The human immune system has motivated scientists and engineers for finding powerful information processing algorithms that has solved complex engineering tasks. This paper explores one of the various possibilities for solving problem in a Multiagent scenario wherein multiple robots are deployed to achieve a goal collectively. The final goal is dependent on the performance of individual robot and its survival without having to lose its energy beyond a predetermined threshold value by deploying an evolutionary computational technique otherwise called the artificial immune system that imitates the biological immune system.