



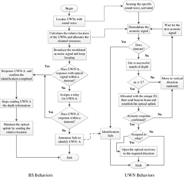
Abstract:To satisfy the high data rate requirement andreliable transmission demands in underwater scenarios, it isdesirable to construct an efficient hybrid underwater opticalacoustic network (UWOAN) architecture by considering the keyfeatures and critical needs of underwater terminals. In UWOANs,optical uplinks and acoustic downlinks are configured betweenunderwater nodes (UWNs) and the base station (BS), wherethe optical beam transmits the high data rate traffic to theBS, while the acoustic waves carry the control information torealize the network management. In this paper, we focus onsolving the network initializing problem in UWOANs, which isa challenging task due to the lack of GPS service and limiteddevice payload in underwater environments. To this end, weleverage acoustic waves for node localization and propose anovel network initialization method, which consists of UWNidentification, discovery, localization, as well as decomposition.Numerical simulations are also conducted to verify the proposedinitialization method.