



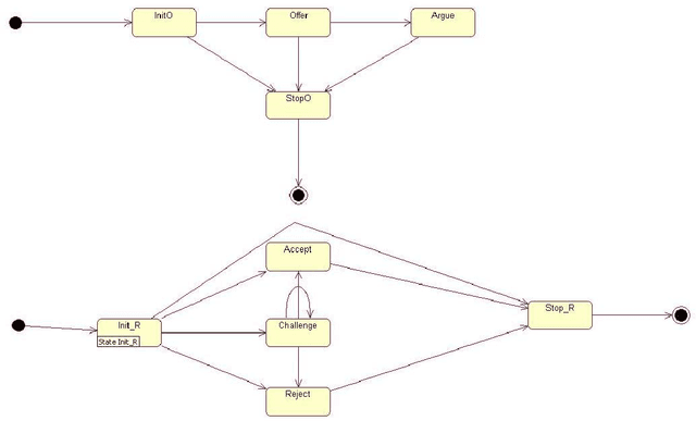
Abstract:Autonomous intelligent agent research is a domain situated at the forefront of artificial intelligence. Interest-based negotiation (IBN) is a form of negotiation in which agents exchange information about their underlying goals, with a view to improve the likelihood and quality of a offer. In this paper we model and verify a multi-agent argumentation scenario of resource sharing mechanism to enable resource sharing in a distributed system. We use IBN in our model wherein agents express their interests to the others in the society to gain certain resources.