



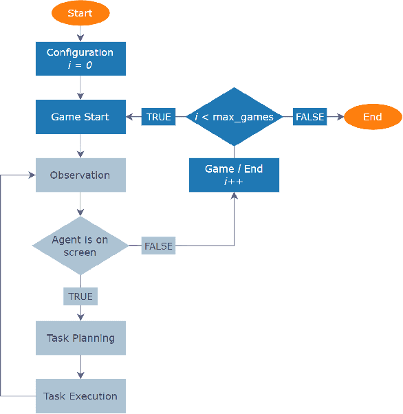
Abstract:In the last few decades we have witnessed a significant development in Artificial Intelligence (AI) thanks to the availability of a variety of testbeds, mostly based on simulated environments and video games. Among those, roguelike games offer a very good trade-off in terms of complexity of the environment and computational costs, which makes them perfectly suited to test AI agents generalization capabilities. In this work, we present LuckyMera, a flexible, modular, extensible and configurable AI framework built around NetHack, a popular terminal-based, single-player roguelike video game. This library is aimed at simplifying and speeding up the development of AI agents capable of successfully playing the game and offering a high-level interface for designing game strategies. LuckyMera comes with a set of off-the-shelf symbolic and neural modules (called "skills"): these modules can be either hard-coded behaviors, or neural Reinforcement Learning approaches, with the possibility of creating compositional hybrid solutions. Additionally, LuckyMera comes with a set of utility features to save its experiences in the form of trajectories for further analysis and to use them as datasets to train neural modules, with a direct interface to the NetHack Learning Environment and MiniHack. Through an empirical evaluation we validate our skills implementation and propose a strong baseline agent that can reach state-of-the-art performances in the complete NetHack game. LuckyMera is open-source and available at https://github.com/Pervasive-AI-Lab/LuckyMera.