Abstract:Due to the rapid development of technology and the widespread usage of smartphones, the number of mobile applications is exponentially growing. Finding a suitable collection of apps that aligns with users needs and preferences can be challenging. However, mobile app recommender systems have emerged as a helpful tool in simplifying this process. But there is a drawback to employing app recommender systems. These systems need access to user data, which is a serious security violation. While users seek accurate opinions, they do not want to compromise their privacy in the process. We address this issue by developing SAppKG, an end-to-end user privacy-preserving knowledge graph architecture for mobile app recommendation based on knowledge graph models such as SAppKG-S and SAppKG-D, that utilized the interaction data and side information of app attributes. We tested the proposed model on real-world data from the Google Play app store, using precision, recall, mean absolute precision, and mean reciprocal rank. We found that the proposed model improved results on all four metrics. We also compared the proposed model to baseline models and found that it outperformed them on all four metrics.




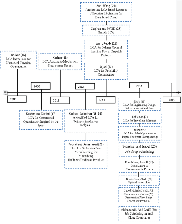
Abstract:The League Championship Algorithm (LCA) is sport-inspired optimization algorithm that was introduced by Ali Husseinzadeh Kashan in the year 2009. It has since drawn enormous interest among the researchers because of its potential efficiency in solving many optimization problems and real-world applications. The LCA has also shown great potentials in solving non-deterministic polynomial time (NP-complete) problems. This survey presents a brief synopsis of the LCA literatures in peer-reviewed journals, conferences and book chapters. These research articles are then categorized according to indexing in the major academic databases (Web of Science, Scopus, IEEE Xplore and the Google Scholar). The analysis was also done to explore the prospects and the challenges of the algorithm and its acceptability among researchers. This systematic categorization can be used as a basis for future studies.