



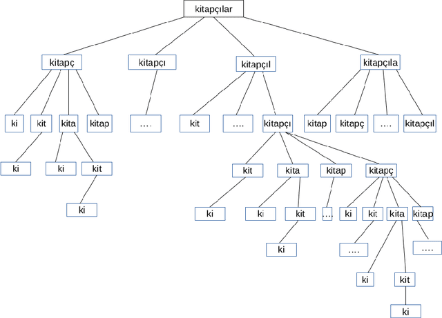
Abstract:In this paper, we build morphological chains for agglutinative languages by using a log-linear model for the morphological segmentation task. The model is based on the unsupervised morphological segmentation system called MorphoChains. We extend MorphoChains log linear model by expanding the candidate space recursively to cover more split points for agglutinative languages such as Turkish, whereas in the original model candidates are generated by considering only binary segmentation of each word. The results show that we improve the state-of-art Turkish scores by 12% having a F-measure of 72% and we improve the English scores by 3% having a F-measure of 74%. Eventually, the system outperforms both MorphoChains and other well-known unsupervised morphological segmentation systems. The results indicate that candidate generation plays an important role in such an unsupervised log-linear model that is learned using contrastive estimation with negative samples.