



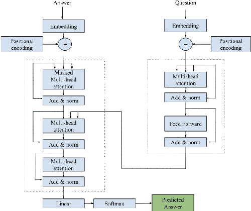
Abstract:The field of Natural Language Processing which involves the use of artificial intelligence to support human languages has seen tremendous growth due to its high-quality features. Its applications such as language translation, chatbots, virtual assistants, search autocomplete, and autocorrect are widely used in various domains including healthcare, advertising, customer service, and target advertising. To provide pregnancy-related information a health domain chatbot has been proposed and this work explores two different NLP-based approaches for developing the chatbot. The first approach is a multiclass classification-based retrieval approach using BERTbased multilingual BERT and multilingual DistilBERT while the other approach employs a transformer-based generative chatbot for pregnancy-related information. The performance of both stemmed and non-stemmed datasets in Nepali language has been analyzed for each approach. The experimented results indicate that BERT-based pre-trained models perform well on non-stemmed data whereas scratch transformer models have better performance on stemmed data. Among the models tested the DistilBERT model achieved the highest training and validation accuracy and testing accuracy of 0.9165 on the retrieval-based model architecture implementation on the non-stemmed dataset. Similarly, in the generative approach architecture implementation with transformer 1 gram BLEU and 2 gram BLEU scores of 0.3570 and 0.1413 respectively were achieved.




Abstract:This article presents a study on Nepali video captioning using deep neural networks. Through the integration of pre-trained CNNs and RNNs, the research focuses on generating precise and contextually relevant captions for Nepali videos. The approach involves dataset collection, data preprocessing, model implementation, and evaluation. By enriching the MSVD dataset with Nepali captions via Google Translate, the study trains various CNN-RNN architectures. The research explores the effectiveness of CNNs (e.g., EfficientNetB0, ResNet101, VGG16) paired with different RNN decoders like LSTM, GRU, and BiLSTM. Evaluation involves BLEU and METEOR metrics, with the best model being EfficientNetB0 + BiLSTM with 1024 hidden dimensions, achieving a BLEU-4 score of 17 and METEOR score of 46. The article also outlines challenges and future directions for advancing Nepali video captioning, offering a crucial resource for further research in this area.