



Abstract:Proper determination of the transmission rate in ultra-reliable low latency communication (URLLC) needs to incorporate a confidence interval (CI) for the estimated parameters due to the large amount of data required for their accurate estimation. In this paper, we propose a framework based on the extreme value theory (EVT) for determining the transmission rate along with its corresponding CI for an ultra-reliable communication system. This framework consists of characterizing the statistics of extreme events by fitting the generalized Pareto distribution (GPD) to the channel tail, deriving the GPD parameters and their associated CIs, and obtaining the transmission rate within a confidence interval. Based on the data collected within the engine compartment of Fiat Linea, we demonstrate the accuracy of the estimated rate obtained through the EVT-based framework considering the confidence interval for the GPD parameters. Additionally, we show that proper estimation of the transmission rate based on the proposed framework requires a lower number of samples compared to the traditional extrapolation-based approaches.




Abstract:Diversity schemes play a vital role in improving the performance of ultra-reliable communication systems by transmitting over two or more communication channels to combat fading and co-channel interference. Determining an appropriate transmission strategy that satisfies ultra-reliability constraint necessitates derivation of statistics of channel in ultra-reliable region and, subsequently, integration of these statistics into rate selection while incorporating a confidence interval to account for potential uncertainties that may arise during estimation. In this paper, we propose a novel framework for ultra-reliable real-time transmission considering both spatial diversities and ultra-reliable channel statistics based on multivariate extreme value theory. First, tail distribution of joint received power sequences obtained from different receivers is modeled while incorporating inter-relations of extreme events occurring rarely based on Poisson point process approach in MEVT. The optimum transmission strategies are then developed by determining optimum transmission rate based on estimated joint tail distribution and incorporating confidence intervals into estimations to cope with the availability of limited data. Finally, system reliability is assessed by utilizing outage probability metric. Through analysis of data obtained from the engine compartment of Fiat Linea, our study showcases the effectiveness of proposed methodology in surpassing traditional extrapolation-based approaches. This innovative method not only achieves a higher transmission rate, but also effectively addresses stringent requirements of ultra-reliability. The findings indicate that proposed rate selection framework offers a viable solution for achieving a desired target error probability by employing a higher transmission rate and reducing the amount of training data compared to conventional rate selection methods.




Abstract:Ultra-reliable low latency communication (URLLC) requires the packet error rate to be on the order of $10^{-9}$-$10^{-5}$. Determining the appropriate transmission rate to satisfy this ultra-reliability constraint requires deriving the statistics of the channel in the ultra-reliable region and then incorporating these statistics into the rate selection. In this paper, we propose a framework for determining the rate selection for ultra-reliable communications based on the extreme value theory (EVT). We first model the wireless channel at URLLC by estimating the parameters of the generalized Pareto distribution (GPD) best fitting to the tail distribution of the received powers, i.e., the power values below a certain threshold. Then, we determine the maximum transmission rate by incorporating the Pareto distribution into the rate selection function. Finally, we validate the selected rate by computing the resulting error probability. Based on the data collected within the engine compartment of Fiat Linea, we demonstrate the superior performance of the proposed methodology in determining the maximum transmission rate compared to the traditional extrapolation-based approaches.




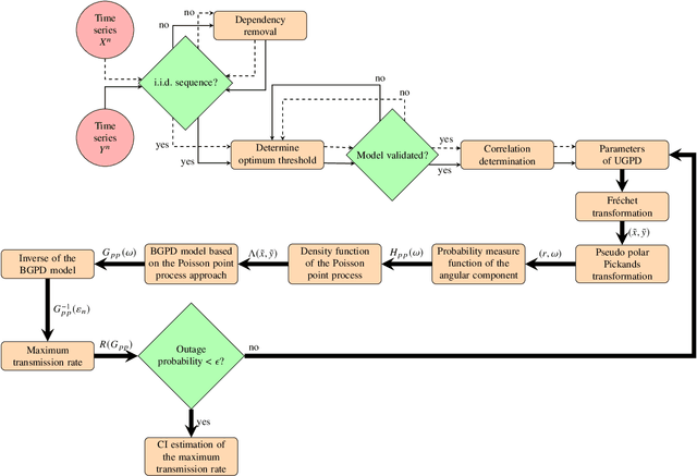
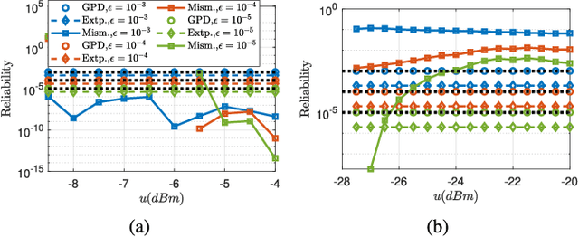
Abstract:Attaining ultra-reliable communication (URC) in fifth-generation (5G) and beyond networks requires deriving statistics of channel in ultra-reliable region by modeling the extreme events. Extreme value theory (EVT) has been previously adopted in channel modeling to characterize the lower tail of received powers in URC systems. In this paper, we propose a multivariate EVT (MEVT)-based channel modeling methodology for tail of the joint distribution of multi-channel by characterizing the multivariate extremes of multiple-input multiple-output (MIMO) system. The proposed approach derives lower tail statistics of received power of each channel by using the generalized Pareto distribution (GPD). Then, tail of the joint distribution is modeled as a function of estimated GPD parameters based on two approaches: logistic distribution, which utilizes logistic distribution to determine dependency factors among the Frechet transformed tail sequence and obtain a bi-variate extreme value model, and Poisson point process, which estimates probability measure function of the Pickands angular component to model bi-variate extreme values. Finally, validity of the proposed models is assessed by incorporating the mean constraint on probability measure function of Pichanks coordinates. Based on the data collected within the engine compartment of Fiat Linea, we demonstrate the superiority of proposed methodology compared to the conventional extrapolation-based methods in providing the best fit to the multivariate extremes.




Abstract:A proper channel modeling methodology that characterizes the statistics of extreme events is key in the design of a system at an ultra-reliable regime of operation. The strict constraint of ultra-reliability corresponds to the packet error rate (PER) in the range of $10^{-9}-10^{-5}$ within the acceptable latency on the order of milliseconds. Extreme value theory (EVT) is a robust framework for modeling the statistical behavior of extreme events in the channel data. In this paper, we propose a methodology based on EVT to model the extreme events of a non-stationary wireless channel for the ultra-reliable regime of operation. This methodology includes techniques for splitting the channel data sequence into multiple groups concerning the environmental factors causing non-stationarity, and fitting the lower tail distribution of the received power in each group to the generalized Pareto distribution (GPD). The proposed approach also consists of optimally determining the time-varying threshold over which the tail statistics are derived as a function of time, and assessing the validity of the derived Pareto model. Finally, the proposed approach chooses the best model with minimum complexity that represents the time variation behavior of the non-stationary channel data sequence. Based on the data collected within the engine compartment of Fiat Linea under various engine vibrations and driving scenarios, we demonstrate the capability of the proposed methodology in providing the best fit to the extremes of the non-stationary data, significantly outperforming the channel modeling approach in characterizing the extreme events with the stationary channel assumption.