

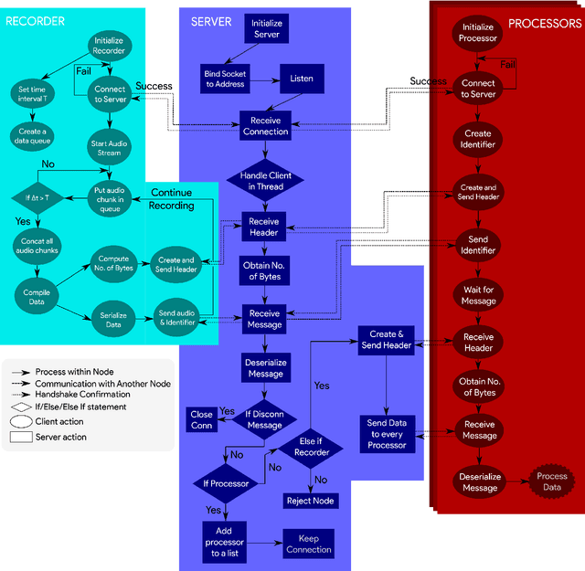
Abstract:There are many packages in Python which allow one to perform real-time processing on audio data. Unfortunately, due to the synchronous nature of the language, there lacks a framework which allows for distributed parallel processing of the data without requiring a large programming overhead and in which the data acquisition is not blocked by subsequent processing operations. This work improves on packages used for audio data collection with a light-weight backend and a simple interface that allows for distributed processing through a socket-based structure. This is intended for real-time audio machine learning and data processing in Python with a quick deployment of multiple parallel operations on the same data, allowing users to spend less time debugging and more time developing.