Abstract:Datasets for the experimental evaluation of knowledge graph refinement algorithms typically contain only ground facts, retaining very limited schema level knowledge even when such information is available in the source knowledge graphs. This limits the evaluation of methods that rely on rich ontological constraints, reasoning or neurosymbolic techniques and ultimately prevents assessing their performance in large-scale, real-world knowledge graphs. In this paper, we present \resource{} the first resource that provides a workflow for extracting datasets including both schema and ground facts, ready for machine learning and reasoning services, along with the resulting curated suite of datasets. The workflow also handles inconsistencies detected when keeping both schema and facts and also leverage reasoning for entailing implicit knowledge. The suite includes newly extracted datasets from KGs with expressive schemas while simultaneously enriching existing datasets with schema information. Each dataset is serialized in OWL making it ready for reasoning services. Moreover, we provide utilities for loading datasets in tensor representations typical of standard machine learning libraries.




Abstract:Since Knowledge Graphs are often incomplete, link prediction methods are adopted for predicting missing facts. Scalable embedding based solutions are mostly adopted for this purpose, however, they lack comprehensibility, which may be crucial in several domains. Explanation methods tackle this issue by identifying supporting knowledge explaining the predicted facts. Regretfully, evaluating/comparing quantitatively the resulting explanations is challenging as there is no standard evaluation protocol and overall benchmarking resource. We fill this important gap by proposing GRainsaCK, a reusable software resource that fully streamlines all the tasks involved in benchmarking explanations, i.e., from model training to evaluation of explanations along the same evaluation protocol. Moreover, GRainsaCK furthers modularity/extensibility by implementing the main components as functions that can be easily replaced. Finally, fostering its reuse, we provide extensive documentation including a tutorial.




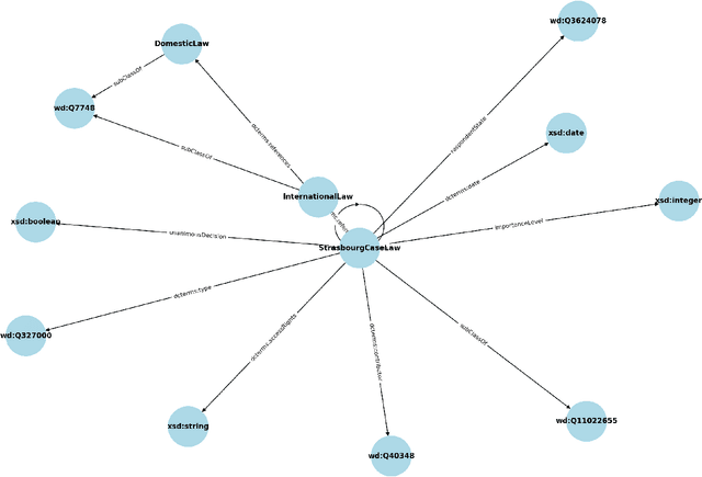
Abstract:Legal decision-making process requires the availability of comprehensive and detailed legislative background knowledge and up-to-date information on legal cases and related sentences/decisions. Legal Knowledge Graphs (KGs) would be a valuable tool to facilitate access to legal information, to be queried and exploited for the purpose, and to enable advanced reasoning and machine learning applications. Indeed, legal KGs may act as knowledge intensive component to be used by pre-dictive machine learning solutions supporting the decision process of the legal expert. Nevertheless, a few KGs can be found in the legal domain. To fill this gap, we developed a legal KG targeting legal cases of violence against women, along with clear adopted methodologies. Specifically, the paper introduces two complementary approaches for automated legal KG construction; a systematic bottom-up approach, customized for the legal domain, and a new solution leveraging Large Language Models. Starting from legal sentences publicly available from the European Court of Justice, the solutions integrate structured data extraction, ontology development, and semantic enrichment to produce KGs tailored for legal cases involving violence against women. After analyzing and comparing the results of the two approaches, the developed KGs are validated via suitable competency questions. The obtained KG may be impactful for multiple purposes: can improve the accessibility to legal information both to humans and machine, can enable complex queries and may constitute an important knowledge component to be possibly exploited by machine learning tools tailored for predictive justice.
Abstract:Embedding methods have become popular due to their scalability on link prediction and/or triple classification tasks on Knowledge Graphs. Embedding models are trained relying on both positive and negative samples of triples. However, in the absence of negative assertions, these must be usually artificially generated using various negative sampling strategies, ranging from random corruption to more sophisticated techniques which have an impact on the overall performance. Most of the popular libraries for knowledge graph embedding, support only basic such strategies and lack advanced solutions. To address this gap, we deliver an extension for the popular KGE framework PyKEEN that integrates a suite of several advanced negative samplers (including both static and dynamic corruption strategies), within a consistent modular architecture, to generate meaningful negative samples, while remaining compatible with existing PyKEEN -based workflows and pipelines. The developed extension not only enhancesPyKEEN itself but also allows for easier and comprehensive development of embedding methods and/or for their customization. As a proof of concept, we present a comprehensive empirical study of the developed extensions and their impact on the performance (link prediction tasks) of different embedding methods, which also provides useful insights for the design of more effective strategies




Abstract:Tackling the problem of learning probabilistic classifiers from incomplete data in the context of Knowledge Graphs expressed in Description Logics, we describe an inductive approach based on learning simple belief networks. Specifically, we consider a basic probabilistic model, a Naive Bayes classifier, based on multivariate Bernoullis and its extension to a two-tier network in which this classification model is connected to a lower layer consisting of a mixture of Bernoullis. We show how such models can be converted into (probabilistic) axioms (or rules) thus ensuring more interpretability. Moreover they may be also initialized exploiting expert knowledge. We present and discuss the outcomes of an empirical evaluation which aimed at testing the effectiveness of the models on a number of random classification problems with different ontologies.

Abstract:A totally semantic measure is presented which is able to calculate a similarity value between concept descriptions and also between concept description and individual or between individuals expressed in an expressive description logic. It is applicable on symbolic descriptions although it uses a numeric approach for the calculus. Considering that Description Logics stand as the theoretic framework for the ontological knowledge representation and reasoning, the proposed measure can be effectively used for agglomerative and divisional clustering task applied to the semantic web domain.