Abstract:The Internet of Medical Things (IoMT) transcends traditional medical boundaries, enabling a transition from reactive treatment to proactive prevention. This innovative method revolutionizes healthcare by facilitating early disease detection and tailored care, particularly in chronic disease management, where IoMT automates treatments based on real-time health data collection. Nonetheless, its benefits are countered by significant security challenges that endanger the lives of its users due to the sensitivity and value of the processed data, thereby attracting malicious interests. Moreover, the utilization of wireless communication for data transmission exposes medical data to interception and tampering by cybercriminals. Additionally, anomalies may arise due to human errors, network interference, or hardware malfunctions. In this context, anomaly detection based on Machine Learning (ML) is an interesting solution, but it comes up against obstacles in terms of explicability and protection of privacy. To address these challenges, a new framework for Intrusion Detection Systems (IDS) is introduced, leveraging Artificial Neural Networks (ANN) for intrusion detection while utilizing Federated Learning (FL) for privacy preservation. Additionally, eXplainable Artificial Intelligence (XAI) methods are incorporated to enhance model explanation and interpretation. The efficacy of the proposed framework is evaluated and compared with centralized approaches using multiple datasets containing network and medical data, simulating various attack types impacting the confidentiality, integrity, and availability of medical and physiological data. The results obtained offer compelling evidence that the FL method performs comparably to the centralized method, demonstrating high performance. Additionally, it affords the dual advantage of safeguarding privacy and providing model explanation.




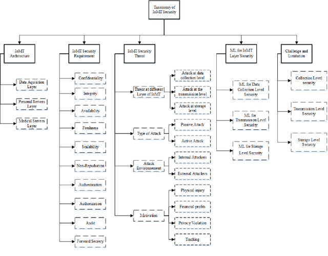
Abstract:Internet of Medical Things (IoMT) represents an application of the Internet of Things, where health professionals perform remote analysis of physiological data collected using sensors that are associated with patients, allowing real-time and permanent monitoring of the patient's health condition and the detection of possible diseases at an early stage. However, the use of wireless communication for data transfer exposes this data to cyberattacks, and the sensitive and private nature of this data may represent a prime interest for attackers. The use of traditional security methods on equipment that is limited in terms of storage and computing capacity is ineffective. In this context, we have performed a comprehensive survey to investigate the use of the intrusion detection system based on machine learning (ML) for IoMT security. We presented the generic three-layer architecture of IoMT, the security requirement of IoMT security. We review the various threats that can affect IoMT security and identify the advantage, disadvantages, methods, and datasets used in each solution based on ML. Then we provide some challenges and limitations of applying ML on each layer of IoMT, which can serve as direction for future study.