Member, IEEE




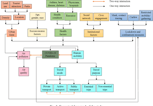
Abstract:The ongoing COVID-19 global pandemic is affecting every facet of human lives (e.g., public health, education, economy, transportation, and the environment). This novel pandemic and citywide implemented lockdown measures are affecting virus transmission, people's travel patterns, and air quality. Many studies have been conducted to predict the COVID-19 diffusion, assess the impacts of the pandemic on human mobility and air quality, and assess the impacts of lockdown measures on viral spread with a range of Machine Learning (ML) techniques. This review study aims to analyze results from past research to understand the interactions among the COVID-19 pandemic, lockdown measures, human mobility, and air quality. The critical review of prior studies indicates that urban form, people's socioeconomic and physical conditions, social cohesion, and social distancing measures significantly affect human mobility and COVID-19 transmission. during the COVID-19 pandemic, many people are inclined to use private transportation for necessary travel purposes to mitigate coronavirus-related health problems. This review study also noticed that COVID-19 related lockdown measures significantly improve air quality by reducing the concentration of air pollutants, which in turn improves the COVID-19 situation by reducing respiratory-related sickness and deaths of people. It is argued that ML is a powerful, effective, and robust analytic paradigm to handle complex and wicked problems such as a global pandemic. This study also discusses policy implications, which will be helpful for policymakers to take prompt actions to moderate the severity of the pandemic and improve urban environments by adopting data-driven analytic methods.




Abstract:This paper proposes a generalized Hybrid Real-coded Quantum Evolutionary Algorithm (HRCQEA) for optimizing complex functions as well as combinatorial optimization. The main idea of HRCQEA is to devise a new technique for mutation and crossover operators. Using the evolutionary equation of PSO a Single-Multiple gene Mutation (SMM) is designed and the concept of Arithmetic Crossover (AC) is used in the new Crossover operator. In HRCQEA, each triploid chromosome represents a particle and the position of the particle is updated using SMM and Quantum Rotation Gate (QRG), which can make the balance between exploration and exploitation. Crossover is employed to expand the search space, Hill Climbing Selection (HCS) and elitism help to accelerate the convergence speed. Simulation results on Knapsack Problem and five benchmark complex functions with high dimension show that HRCQEA performs better in terms of ability to discover the global optimum and convergence speed.




Abstract:Fuzzy rule based models have a capability to approximate any continuous function to any degree of accuracy on a compact domain. The majority of FLC design process relies on heuristic knowledge of experience operators. In order to make the design process automatic we present a genetic approach to learn fuzzy rules as well as membership function parameters. Moreover, several statistical information criteria such as the Akaike information criterion (AIC), the Bhansali-Downham information criterion (BDIC), and the Schwarz-Rissanen information criterion (SRIC) are used to construct optimal fuzzy models by reducing fuzzy rules. A genetic scheme is used to design Takagi-Sugeno-Kang (TSK) model for identification of the antecedent rule parameters and the identification of the consequent parameters. Computer simulations are presented confirming the performance of the constructed fuzzy logic controller.