



Abstract:The discovery of nucleic acids and the structure of DNA have brought considerable advances in the understanding of life. The development of next-generation sequencing technologies has led to a large-scale generation of data, for which computational methods have become essential for analysis and knowledge discovery. In particular, RNAs have received much attention because of the diversity of their functionalities in the organism and the discoveries of different classes with different functions in many biological processes. Therefore, the correct identification of RNA sequences is increasingly important to provide relevant information to understand the functioning of organisms. This work addresses this context by presenting a new method for the classification of biological sequences through complex networks and entropy maximization. The maximum entropy principle is proposed to identify the most informative edges about the RNA class, generating a filtered complex network. The proposed method was evaluated in the classification of different RNA classes from 13 species. The proposed method was compared to PLEK, CPC2 and BASiNET methods, outperforming all compared methods. BASiNETEntropy classified all RNA sequences with high accuracy and low standard deviation in results, showing assertiveness and robustness. The proposed method is implemented in an open source in R language and is freely available at https://cran.r-project.org/web/packages/BASiNETEntropy.




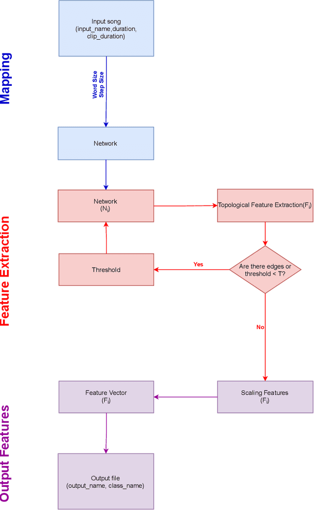
Abstract:Musical genre's classification has been a relevant research topic. The association between music and genres is fundamental for the media industry, which manages musical recommendation systems, and for music streaming services, which may appear classified by genres. In this context, this work presents a feature extraction method for the automatic classification of musical genres, based on complex networks and their topological measurements. The proposed method initially converts the musics into sequences of musical notes and then maps the sequences as complex networks. Topological measurements are extracted to characterize the network topology, which composes a feature vector that applies to the classification of musical genres. The method was evaluated in the classification of 10 musical genres by adopting the GTZAN dataset and 8 musical genres by adopting the FMA dataset. The results were compared with methods in the literature. The proposed method outperformed all compared methods by presenting high accuracy and low standard deviation, showing its suitability for the musical genre's classification, which contributes to the media industry in the automatic classification with assertiveness and robustness. The proposed method is implemented in an open source in the Python language and freely available at https://github.com/omatheuspimenta/examinner.