



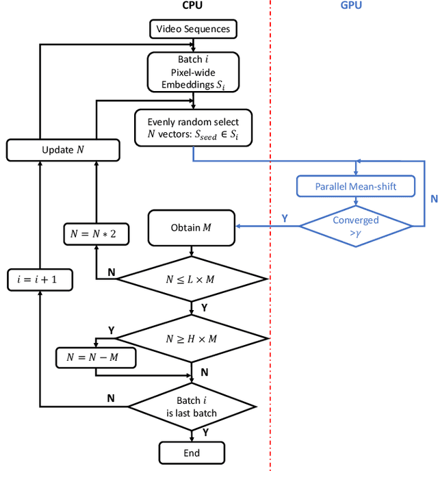
Abstract:Handling clustering problems are important in data statistics, pattern recognition and image processing. The mean-shift algorithm, a common unsupervised algorithms, is widely used to solve clustering problems. However, the mean-shift algorithm is restricted by its huge computational resource cost. In previous research[10], we proposed a novel GPU-accelerated Faster Mean-shift algorithm, which greatly speed up the cosine-embedding clustering problem. In this study, we extend and improve the previous algorithm to handle Euclidean distance metrics. Different from conventional GPU-based mean-shift algorithms, our algorithm adopts novel Seed Selection & Early Stopping approaches, which greatly increase computing speed and reduce GPU memory consumption. In the simulation testing, when processing a 200K points clustering problem, our algorithm achieved around 3 times speedup compared to the state-of-the-art GPU-based mean-shift algorithms with optimized GPU memory consumption. Moreover, in this study, we implemented a plug-and-play model for faster mean-shift algorithm, which can be easily deployed. (Plug-and-play model is available: https://github.com/masqm/Faster-Mean-Shift-Euc)