


Abstract:Landsat-8 (NASA) and Sentinel-2 (ESA) are two prominent multi-spectral imaging satellite projects that provide publicly available data. The multi-spectral imaging sensors of the satellites capture images of the earth's surface in the visible and infrared region of the electromagnetic spectrum. Since the majority of the earth's surface is constantly covered with clouds, which are not transparent at these wavelengths, many images do not provide much information. To increase the temporal availability of cloud-free images of a certain area, one can combine the observations from multiple sources. However, the sensors of satellites might differ in their properties, making the images incompatible. This work provides a first glance at the possibility of using a transformer-based model to reduce the spectral and spatial differences between observations from both satellite projects. We compare the results to a model based on a fully convolutional UNet architecture. Somewhat surprisingly, we find that, while deep models outperform classical approaches, the UNet significantly outperforms the transformer in our experiments.




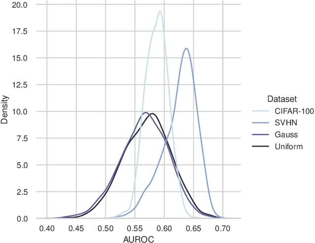
Abstract:Deep Neural Networks for classification behave unpredictably when confronted with inputs not stemming from the training distribution. This motivates out-of-distribution detection (OOD) mechanisms. The usual lack of prior information on out-of-distribution data renders the performance estimation of detection approaches on unseen data difficult. Several contemporary evaluation protocols are based on open set simulations, which average the performance over up to five synthetic random splits of a dataset into in- and out-of-distribution samples. However, the number of possible splits may be much larger, and the performance of Deep Neural Networks is known to fluctuate significantly depending on different sources of random variation. We empirically demonstrate that current protocols may fail to provide reliable estimates of the expected performance of OOD methods. By casting this evaluation as a random process, we generalize the concept of open set simulations and propose to estimate the performance of OOD methods using a Monte Carlo approach that addresses the randomness.