



Abstract:Controlling fish feeding machine is challenging problem because experienced fishermen can adequately control based on assumption. To build robust method for reasonable application, we propose automatic controlling fish feeding machine based on computer vision using combination of counting nutriments and estimating ripple behavior using regression and textural feature, respectively. To count number of nutriments, we apply object detection and tracking methods to acknowledge the nutriments moving to sea surface. Recently, object tracking is active research and challenging problem in computer vision. Unfortunately, the robust tracking method for multiple small objects with dense and complex relationships is unsolved problem in aquaculture field with more appearance creatures. Based on the number of nutriments and ripple behavior, we can control fish feeding machine which consistently performs well in real environment. Proposed method presents the agreement for automatic controlling fish feeding by the activation graphs and textural feature of ripple behavior. Our tracking method can precisely track the nutriments in next frame comparing with other methods. Based on computational time, proposed method reaches 3.86 fps while other methods spend lower than 1.93 fps. Quantitative evaluation can promise that proposed method is valuable for aquaculture fish farm with widely applied to real environment.




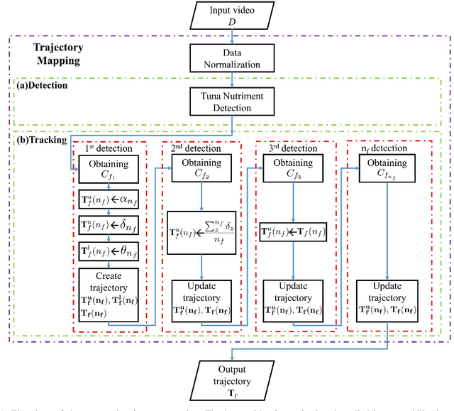
Abstract:The cost of fish feeding is usually around 40 percent of total production cost. Estimating a state of fishes in a tank and adjusting an amount of nutriments play an important role to manage cost of fish feeding system. Our approach is based on tracking nutriments on videos collected from an active aquaculture fish farm. Tracking approach is applied to acknowledge movement of nutriment to understand more about the fish behavior. Recently, there has been increasing number of researchers focused on developing tracking algorithms to generate more accurate and faster determination of object. Unfortunately, recent studies have shown that efficient and robust tracking of multiple objects with complex relations remain unsolved. Hence, focusing to develop tracking algorithm in aquaculture is more challenging because tracked object has a lot of aquatic variant creatures. By following aforementioned problem, we develop tuna nutriment tracking based on the classical minimum cost problem which consistently performs well in real environment datasets. In evaluation, the proposed method achieved 21.32 pixels and 3.08 pixels for average error distance and standard deviation, respectively. Quantitative evaluation based on the data generated by human annotators shows that the proposed method is valuable for aquaculture fish farm and can be widely applied to real environment datasets.