


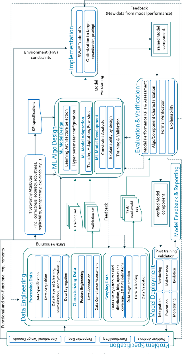
Abstract:This paper reviews the entire engineering process of trustworthy Machine Learning (ML) algorithms designed to equip critical systems with advanced analytics and decision functions. We start from the fundamental principles of ML and describe the core elements conditioning its trust, particularly through its design: namely domain specification, data engineering, design of the ML algorithms, their implementation, evaluation and deployment. The latter components are organized in an unique framework for the design of trusted ML systems.


Abstract:Today's battlefield environment is complex, dynamic and uncertain, and requires efficient support to ensure mission success. This relies on a proper support strategy to provide supported equipment able to fulfill the mission. In the context of defense where both systems and organization are complex, having a holistic approach is challenging by nature, forces and support agencies need to rely on an efficient decision support system. Logistics, readiness and sustainability are critical factors for asset management, which can benefit from AI to reach "Smart In Service" level relying especially on predictive and prescriptive approaches and on effective management of operational re-sources. Smart Support capacities can be then monitored by appropriate metrics and improved by multi-criteria decision support and knowledge management system. Depending on the operational context in terms of information and the objective, different AI paradigms (data-driven AI, knowledge-based AI) are suitable even a combination through hybrid AI.