



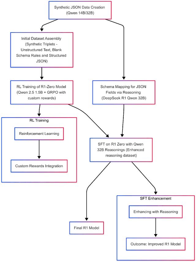
Abstract:In this paper, we address the challenge of enforcing strict schema adherence in large language model (LLM) generation by leveraging LLM reasoning capabilities. Building on the DeepSeek R1 reinforcement learning framework, our approach trains structured reasoning skills of a 1.5B parameter model through a novel pipeline that combines synthetic reasoning dataset construction with custom reward functions under Group Relative Policy Optimization (GRPO). Specifically, we first perform R1 reinforcement learning on a 20K sample unstructured-to-structured dataset, mirroring the original DeepSeek R1 methods, to establish core reasoning abilities. Subsequently, we performed supervised fine-tuning on a separate 10K reasoning sample dataset, focusing on refining schema adherence for downstream tasks. Despite the relatively modest training scope, requiring approximately 20 hours on an 8xH100 GPU cluster for GRPO training and 3 hours on 1xA100 for SFT, our model demonstrates robust performance in enforcing schema consistency. We compare our ThinkJSON approach against the original DeepSeek R1 (671B), distilled versions of DeepSeek R1 (Qwen-1.5B and Qwen-7B), and Gemini 2.0 Flash (70B), showcasing its effectiveness in real-world applications. Our results underscore the practical utility of a resource-efficient framework for schema-constrained text generation.




Abstract:Generative Adversarial Networks have been crucial in the developments made in unsupervised learning in recent times. Exemplars of image synthesis from text or other images, these networks have shown remarkable improvements over conventional methods in terms of performance. Trained on the adversarial training philosophy, these networks aim to estimate the potential distribution from the real data and then use this as input to generate the synthetic data. Based on this fundamental principle, several frameworks can be generated that are paragon implementations in several real-life applications such as art synthesis, generation of high resolution outputs and synthesis of images from human drawn sketches, to name a few. While theoretically GANs present better results and prove to be an improvement over conventional methods in many factors, the implementation of these frameworks for dedicated applications remains a challenge. This study explores and presents a taxonomy of these frameworks and their use in various image to image synthesis and text to image synthesis applications. The basic GANs, as well as a variety of different niche frameworks, are critically analyzed. The advantages of GANs for image generation over conventional methods as well their disadvantages amongst other frameworks are presented. The future applications of GANs in industries such as healthcare, art and entertainment are also discussed.