Abstract:The rapid rise of deepfake technology poses a severe threat to social and political stability by enabling hyper-realistic synthetic media capable of manipulating public perception. However, existing detection methods struggle with two core limitations: (1) modality fragmentation, which leads to poor generalization across diverse and adversarial deepfake modalities; and (2) shallow inter-modal reasoning, resulting in limited detection of fine-grained semantic inconsistencies. To address these, we propose ConLLM (Contrastive Learning with Large Language Models), a hybrid framework for robust multimodal deepfake detection. ConLLM employs a two-stage architecture: stage 1 uses Pre-Trained Models (PTMs) to extract modality-specific embeddings; stage 2 aligns these embeddings via contrastive learning to mitigate modality fragmentation, and refines them using LLM-based reasoning to address shallow inter-modal reasoning by capturing semantic inconsistencies. ConLLM demonstrates strong performance across audio, video, and audio-visual modalities. It reduces audio deepfake EER by up to 50%, improves video accuracy by up to 8%, and achieves approximately 9% accuracy gains in audio-visual tasks. Ablation studies confirm that PTM-based embeddings contribute 9%-10% consistent improvements across modalities.
Abstract:Birth weight serves as a fundamental indicator of neonatal health, closely linked to both early medical interventions and long-term developmental risks. Traditional predictive models, often constrained by limited feature selection and incomplete datasets, struggle to achieve overlooking complex maternal and fetal interactions in diverse clinical settings. This research explores machine learning to address these limitations, utilizing a structured methodology that integrates advanced imputation strategies, supervised feature selection techniques, and predictive modeling. Given the constraints of the dataset, the research strengthens the role of data preprocessing in improving the model performance. Among the various methodologies explored, tree-based feature selection methods demonstrated superior capability in identifying the most relevant predictors, while ensemble-based regression models proved highly effective in capturing non-linear relationships and complex maternal-fetal interactions within the data. Beyond model performance, the study highlights the clinical significance of key physiological determinants, offering insights into maternal and fetal health factors that influence birth weight, offering insights that extend over statistical modeling. By bridging computational intelligence with perinatal research, this work underscores the transformative role of machine learning in enhancing predictive accuracy, refining risk assessment and informing data-driven decision-making in maternal and neonatal care. Keywords: Birth weight prediction, maternal-fetal health, MICE, BART, Gradient Boosting, neonatal outcomes, Clinipredictive.
Abstract:Feature selection is a crucial preprocessing step in machine learning, impacting model performance, interpretability, and computational efficiency. This study introduces a novel hybrid approach, the Forward Recursive Adaptive Model Extraction Technique (FRAME), which combines Forward Selection and Recursive Feature Elimination (RFE) to enhance feature selection across diverse datasets. FRAME integrates the strengths of both methods, balancing exploration and exploitation of features to optimize selection. A comprehensive evaluation of FRAME was conducted against traditional methods such as SelectKBest and Lasso Regression, using high-dimensional, noisy, and heterogeneous datasets. The results demonstrate that FRAME consistently delivers superior predictive performance based on downstream machine learning evaluation metrics. It effectively reduces dimensionality while maintaining robust model performance, making it particularly valuable for applications requiring interpretable and accurate predictions, such as biomedical diagnostics. This study highlights the importance of assessing feature selection methods across varied datasets to ensure their robustness and generalizability. The findings suggest that FRAME has significant potential for further enhancement, particularly through integration with deep learning architectures for adaptive and real-time feature selection in dynamic environments. By advancing feature selection methodologies, FRAME offers a practical and effective solution to improve machine learning applications across multiple domains.




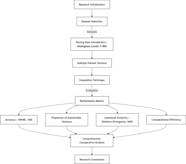
Abstract:The challenge of missing data remains a significant obstacle across various scientific domains, necessitating the development of advanced imputation techniques that can effectively address complex missingness patterns. This study introduces the Precision Adaptive Imputation Network (PAIN), a novel algorithm designed to enhance data reconstruction by dynamically adapting to diverse data types, distributions, and missingness mechanisms. PAIN employs a tri-step process that integrates statistical methods, random forests, and autoencoders, ensuring balanced accuracy and efficiency in imputation. Through rigorous evaluation across multiple datasets, including those characterized by high-dimensional and correlated features, PAIN consistently outperforms traditional imputation methods, such as mean and median imputation, as well as other advanced techniques like MissForest. The findings highlight PAIN's superior ability to preserve data distributions and maintain analytical integrity, particularly in complex scenarios where missingness is not completely at random. This research not only contributes to a deeper understanding of missing data reconstruction but also provides a critical framework for future methodological innovations in data science and machine learning, paving the way for more effective handling of mixed-type datasets in real-world applications.
Abstract:This research paper presents the development of a lightweight and efficient computer vision pipeline aimed at assisting farmers in detecting orange diseases using minimal resources. The proposed system integrates advanced object detection, classification, and segmentation models, optimized for deployment on edge devices, ensuring functionality in resource-limited environments. The study evaluates the performance of various state-of-the-art models, focusing on their accuracy, computational efficiency, and generalization capabilities. Notable findings include the Vision Transformer achieving 96 accuracy in orange species classification and the lightweight YOLOv8-S model demonstrating exceptional object detection performance with minimal computational overhead. The research highlights the potential of modern deep learning architectures to address critical agricultural challenges, emphasizing the importance of model complexity versus practical utility. Future work will explore expanding datasets, model compression techniques, and federated learning to enhance the applicability of these systems in diverse agricultural contexts, ultimately contributing to more sustainable farming practices.