



Abstract:Most real-world networks evolve over time. Existing literature proposes models for dynamic networks that are either unlabeled or assumed to have a single membership structure. On the other hand, a new family of Mixed Membership Stochastic Block Models (MMSBM) allows to model static labeled networks under the assumption of mixed-membership clustering. In this work, we propose to extend this later class of models to infer dynamic labeled networks under a mixed membership assumption. Our approach takes the form of a temporal prior on the model's parameters. It relies on the single assumption that dynamics are not abrupt. We show that our method significantly differs from existing approaches, and allows to model more complex systems --dynamic labeled networks. We demonstrate the robustness of our method with several experiments on both synthetic and real-world datasets. A key interest of our approach is that it needs very few training data to yield good results. The performance gain under challenging conditions broadens the variety of possible applications of automated learning tools --as in social sciences, which comprise many fields where small datasets are a major obstacle to the introduction of machine learning methods.




Abstract:The publication time of a document carries a relevant information about its semantic content. The Dirichlet-Hawkes process has been proposed to jointly model textual information and publication dynamics. This approach has been used with success in several recent works, and extended to tackle specific challenging problems --typically for short texts or entangled publication dynamics. However, the prior in its current form does not allow for complex publication dynamics. In particular, inferred topics are independent from each other --a publication about finance is assumed to have no influence on publications about politics, for instance. In this work, we develop the Multivariate Powered Dirichlet-Hawkes Process (MPDHP), that alleviates this assumption. Publications about various topics can now influence each other. We detail and overcome the technical challenges that arise from considering interacting topics. We conduct a systematic evaluation of MPDHP on a range of synthetic datasets to define its application domain and limitations. Finally, we develop a use case of the MPDHP on Reddit data. At the end of this article, the interested reader will know how and when to use MPDHP, and when not to.
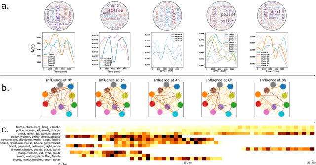
Abstract:Information spread on networks can be efficiently modeled by considering three features: documents' content, time of publication relative to other publications, and position of the spreader in the network. Most previous works model up to two of those jointly, or rely on heavily parametric approaches. Building on recent Dirichlet-Point processes literature, we introduce the Houston (Hidden Online User-Topic Network) model, that jointly considers all those features in a non-parametric unsupervised framework. It infers dynamic topic-dependent underlying diffusion networks in a continuous-time setting along with said topics. It is unsupervised; it considers an unlabeled stream of triplets shaped as \textit{(time of publication, information's content, spreading entity)} as input data. Online inference is conducted using a sequential Monte-Carlo algorithm that scales linearly with the size of the dataset. Our approach yields consequent improvements over existing baselines on both cluster recovery and subnetworks inference tasks.




Abstract:Since the development of writing 5000 years ago, human-generated data gets produced at an ever-increasing pace. Classical archival methods aimed at easing information retrieval. Nowadays, archiving is not enough anymore. The amount of data that gets generated daily is beyond human comprehension, and appeals for new information retrieval strategies. Instead of referencing every single data piece as in traditional archival techniques, a more relevant approach consists in understanding the overall ideas conveyed in data flows. To spot such general tendencies, a precise comprehension of the underlying data generation mechanisms is required. In the rich literature tackling this problem, the question of information interaction remains nearly unexplored. First, we investigate the frequency of such interactions. Building on recent advances made in Stochastic Block Modelling, we explore the role of interactions in several social networks. We find that interactions are rare in these datasets. Then, we wonder how interactions evolve over time. Earlier data pieces should not have an everlasting influence on ulterior data generation mechanisms. We model this using dynamic network inference advances. We conclude that interactions are brief. Finally, we design a framework that jointly models rare and brief interactions based on Dirichlet-Hawkes Processes. We argue that this new class of models fits brief and sparse interaction modelling. We conduct a large-scale application on Reddit and find that interactions play a minor role in this dataset. From a broader perspective, our work results in a collection of highly flexible models and in a rethinking of core concepts of machine learning. Consequently, we open a range of novel perspectives both in terms of real-world applications and in terms of technical contributions to machine learning.




Abstract:Most models of information diffusion online rely on the assumption that pieces of information spread independently from each other. However, several works pointed out the necessity of investigating the role of interactions in real-world processes, and highlighted possible difficulties in doing so: interactions are sparse and brief. As an answer, recent advances developed models to account for interactions in underlying publication dynamics. In this article, we propose to extend and apply one such model to determine whether interactions between news headlines on Reddit play a significant role in their underlying publication mechanisms. After conducting an in-depth case study on 100,000 news headline from 2019, we retrieve state-of-the-art conclusions about interactions and conclude that they play a minor role in this dataset.




Abstract:Last years have seen a regain of interest for the use of stochastic block modeling (SBM) in recommender systems. These models are seen as a flexible alternative to tensor decomposition techniques that are able to handle labeled data. Recent works proposed to tackle discrete recommendation problems via SBMs by considering larger contexts as input data and by adding second order interactions between contexts' related elements. In this work, we show that these models are all special cases of a single global framework: the Serialized Interacting Mixed membership Stochastic Block Model (SIMSBM). It allows to model an arbitrarily large context as well as an arbitrarily high order of interactions. We demonstrate that SIMSBM generalizes several recent SBM-based baselines. Besides, we demonstrate that our formulation allows for an increased predictive power on six real-world datasets.



Abstract:The textual content of a document and its publication date are intertwined. For example, the publication of a news article on a topic is influenced by previous publications on similar issues, according to underlying temporal dynamics. However, it can be challenging to retrieve meaningful information when textual information conveys little. Furthermore, the textual content of a document is not always correlated to its temporal dynamics. We develop a method to create clusters of textual documents according to both their content and publication time, the Powered Dirichlet-Hawkes process (PDHP). PDHP yields significantly better results than state-of-the-art models when temporal information or textual content is weakly informative. PDHP also alleviates the hypothesis that textual content and temporal dynamics are perfectly correlated. We demonstrate that PDHP generalizes previous work --such as DHP and UP. Finally, we illustrate a possible application using a real-world dataset from Reddit.




Abstract:The textual content of a document and its publication date are intertwined. For example, the publication of a news article on a topic is influenced by previous publications on similar issues, according to underlying temporal dynamics. However, it can be challenging to retrieve meaningful information when textual information conveys little information or when temporal dynamics are hard to unveil. Furthermore, the textual content of a document is not always linked to its temporal dynamics. We develop a flexible method to create clusters of textual documents according to both their content and publication time, the Powered Dirichlet-Hawkes process (PDHP). We show PDHP yields significantly better results than state-of-the-art models when temporal information or textual content is weakly informative. The PDHP also alleviates the hypothesis that textual content and temporal dynamics are always perfectly correlated. PDHP allows retrieving textual clusters, temporal clusters, or a mixture of both with high accuracy when they are not. We demonstrate that PDHP generalizes previous work --such as the Dirichlet-Hawkes process (DHP) and Uniform process (UP). Finally, we illustrate the changes induced by PDHP over DHP and UP in a real-world application using Reddit data.




Abstract:Interactions between pieces of information (entities) play a substantial role in the way an individual acts on them: adoption of a product, the spread of news, strategy choice, etc. However, the underlying interaction mechanisms are often unknown and have been little explored in the literature. We introduce an efficient method to infer both the entities interaction network and its evolution according to the temporal distance separating interacting entities; together, they form the interaction profile. The interaction profile allows characterizing the mechanisms of the interaction processes. We approach this problem via a convex model based on recent advances in multi-kernel inference. We consider an ordered sequence of exposures to entities (URL, ads, situations) and the actions the user exerts on them (share, click, decision). We study how users exhibit different behaviors according to combinations of exposures they have been exposed to. We show that the effect of a combination of exposures on a user is more than the sum of each exposure's independent effect--there is an interaction. We reduce this modeling to a non-parametric convex optimization problem that can be solved in parallel. Our method recovers state-of-the-art results on interaction processes on three real-world datasets and outperforms baselines in the inference of the underlying data generation mechanisms. Finally, we show that interaction profiles can be visualized intuitively, easing the interpretation of the model.




Abstract:One of the most used priors in Bayesian clustering is the Dirichlet prior. It can be expressed as a Chinese Restaurant Process. This process allows nonparametric estimation of the number of clusters when partitioning datasets. Its key feature is the "rich-get-richer" property, which assumes a cluster has an a priori probability to get chosen linearly dependent on population. In this paper, we show that such prior is not always the best choice to model data. We derive the Powered Chinese Restaurant process from a modified version of the Dirichlet-Multinomial distribution to answer this problem. We then develop some of its fundamental properties (expected number of clusters, convergence). Unlike state-of-the-art efforts in this direction, this new formulation allows for direct control of the importance of the "rich-get-richer" prior.