



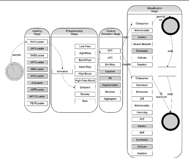
Abstract:In this paper, we discuss our research towards developing special properties that introduce autonomic behavior in pattern-recognition systems. In our approach we use ASSL (Autonomic System Specification Language) to formally develop such properties for DMARF (Distributed Modular Audio Recognition Framework). These properties enhance DMARF with an autonomic middleware that manages the four stages of the framework's pattern-recognition pipeline. DMARF is a biologically inspired system employing pattern recognition, signal processing, and natural language processing helping us process audio, textual, or imagery data needed by a variety of scientific applications, e.g., biometric applications. In that context, the notion go autonomic DMARF (ADMARF) can be employed by autonomous and robotic systems that theoretically require less-to-none human intervention other than data collection for pattern analysis and observing the results. In this article, we explain the ASSL specification models for the autonomic properties of DMARF.


Abstract:NASA's new age of space exploration augurs great promise for deep space exploration missions whereby spacecraft should be independent, autonomous, and smart. Nowadays NASA increasingly relies on the concepts of autonomic computing, exploiting these to increase the survivability of remote missions, particularly when human tending is not feasible. Autonomic computing has been recognized as a promising approach to the development of self-managing spacecraft systems that employ onboard intelligence and rely less on control links. The Autonomic System Specification Language (ASSL) is a framework for formally specifying and generating autonomic systems. As part of long-term research targeted at the development of models for space exploration missions that rely on principles of autonomic computing, we have employed ASSL to develop formal models and generate functional prototypes for NASA missions. This helps to validate features and perform experiments through simulation. Here, we discuss our work on developing such missions with ASSL.