Abstract:Neural quantum states (NQS) have emerged as a powerful tool for approximating quantum wavefunctions using deep learning. While these models achieve remarkable accuracy, understanding how they encode physical information remains an open challenge. In this work, we introduce adiabatic fine-tuning, a scheme that trains NQS across a phase diagram, leading to strongly correlated weight representations across different models. This correlation in weight space enables the detection of phase transitions in quantum systems by analyzing the trained network weights alone. We validate our approach on the transverse field Ising model and the J1-J2 Heisenberg model, demonstrating that phase transitions manifest as distinct structures in weight space. Our results establish a connection between physical phase transitions and the geometry of neural network parameters, opening new directions for the interpretability of machine learning models in physics.




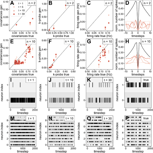
Abstract:Understanding of how biological neural networks process information is one of the biggest open scientific questions of our time. Advances in machine learning and artificial neural networks have enabled the modeling of neuronal behavior, but classical models often require a large number of parameters, complicating interpretability. Quantum computing offers an alternative approach through quantum machine learning, which can achieve efficient training with fewer parameters. In this work, we introduce a quantum generative model framework for generating synthetic data that captures the spatial and temporal correlations of biological neuronal activity. Our model demonstrates the ability to achieve reliable outcomes with fewer trainable parameters compared to classical methods. These findings highlight the potential of quantum generative models to provide new tools for modeling and understanding neuronal behavior, offering a promising avenue for future research in neuroscience.





Abstract:This is an introductory machine learning course specifically developed with STEM students in mind. We discuss supervised, unsupervised, and reinforcement learning. The notes start with an exposition of machine learning methods without neural networks, such as principle component analysis, t-SNE, and linear regression. We continue with an introduction to both basic and advanced neural network structures such as conventional neural networks, (variational) autoencoders, generative adversarial networks, restricted Boltzmann machines, and recurrent neural networks. Questions of interpretability are discussed using the examples of dreaming and adversarial attacks.
