



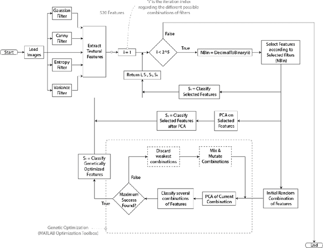
Abstract:In this work we present a method to classify a set of rock textures based on a Spectral Analysis and the extraction of the texture Features of the resulted images. Up to 520 features were tested using 4 different filters and all 31 different combinations were verified. The classification process relies on a Naive Bayes classifier. We performed two kinds of optimizations: statistical optimization with covariance-based Principal Component Analysis (PCA) and a genetic optimization, for 10,000 randomly defined samples, achieving a final maximum classification success of 91% against the original 70% success ratio (without any optimization nor filters used). After the optimization 9 types of features emerged as most relevant.