



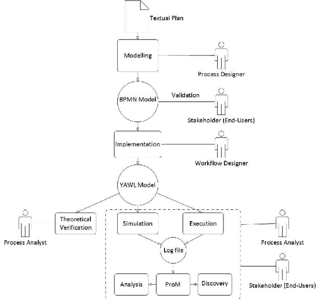
Abstract:This paper considers the textual plan (guidelines) proposed by People's Committee of Ho Chi Minh City (Vietnam) to manage earthquake and tsunami, and try to represent it in a more formal way, in order to provide means to simulate, analyse and adapt it. We first present a state of the art about coordination models for disaster management with a focus on process oriented approaches. We give an overview of the different dimensions of the textual tsunami plan of Ho Chi Minh City and then the graphical representation of its process with BPMN (Business Process Model and Notation). We finally show how to exploit this process with workflow tools to simulate (YAWL tool) and analyse it (ProM tool).