



Abstract:To address the weak observability of monocular visual-inertial odometers on ground-based mobile robots, this paper proposes a monocular inertial SLAM algorithm combined with wheel speed anomaly detection. The algorithm uses a wheel speed odometer pre-integration method to add the wheel speed measurement to the least-squares problem in a tightly coupled manner. For abnormal motion situations, such as skidding and abduction, this paper adopts the Mecanum mobile chassis control method, based on torque control. This method uses the motion constraint error to estimate the reliability of the wheel speed measurement. At the same time, in order to prevent incorrect chassis speed measurements from negatively influencing robot pose estimation, this paper uses three methods to detect abnormal chassis movement and analyze chassis movement status in real time. When the chassis movement is determined to be abnormal, the wheel odometer pre-integration measurement of the current frame is removed from the state estimation equation, thereby ensuring the accuracy and robustness of the state estimation. Experimental results show that the accuracy and robustness of the method in this paper are better than those of a monocular visual-inertial odometer.




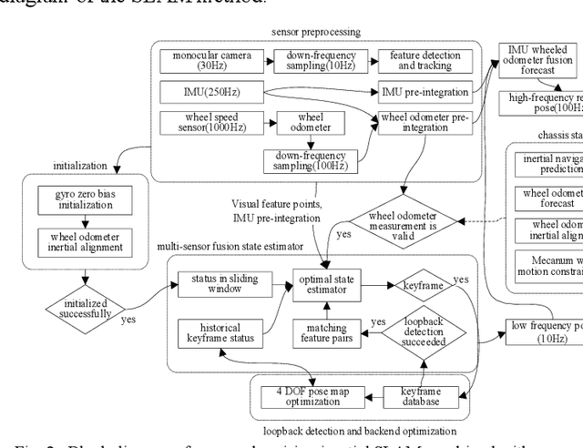
Abstract:The visual SLAM method is widely used for self-localization and mapping in complex environments. Visual-inertia SLAM, which combines a camera with IMU, can significantly improve the robustness and enable scale weak-visibility, whereas monocular visual SLAM is scale-invisible. For ground mobile robots, the introduction of a wheel speed sensor can solve the scale weak-visible problem and improve the robustness under abnormal conditions. In this thesis, a multi-sensor fusion SLAM algorithm using monocular vision, inertia, and wheel speed measurements is proposed. The sensor measurements are combined in a tightly coupled manner, and a nonlinear optimization method is used to maximize the posterior probability to solve the optimal state estimation. Loop detection and back-end optimization are added to help reduce or even eliminate the cumulative error of the estimated poses, thus ensuring global consistency of the trajectory and map. The wheel odometer pre-integration algorithm, which combines the chassis speed and IMU angular speed, can avoid repeated integration caused by linearization point changes during iterative optimization; state initialization based on the wheel odometer and IMU enables a quick and reliable calculation of the initial state values required by the state estimator in both stationary and moving states. Comparative experiments were carried out in room-scale scenes, building scale scenes, and visual loss scenarios. The results showed that the proposed algorithm has high accuracy, 2.2 m of cumulative error after moving 812 m (0.28%, loopback optimization disabled), strong robustness, and effective localization capability even in the event of sensor loss such as visual loss. The accuracy and robustness of the proposed method are superior to those of monocular visual inertia SLAM and traditional wheel odometers.