



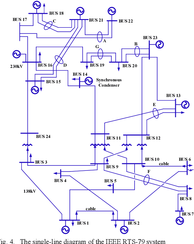
Abstract:Conventional power system reliability suffers from the long run time of Monte Carlo simulation and the dimension-curse of analytic enumeration methods. This paper proposes a preliminary investigation on end-to-end machine learning for directly predicting the reliability index, e.g., the Loss of Load Probability (LOLP). By encoding the system admittance matrix into the input feature, the proposed machine learning pipeline can consider the impact of specific topology changes due to regular maintenances of transmission lines. Two models (Support Vector Machine and Boosting Trees) are trained and compared. Details regarding the training data creation and preprocessing are also discussed. Finally, experiments are conducted on the IEEE RTS-79 system. Results demonstrate the applicability of the proposed end-to-end machine learning pipeline in reliability assessment.