Abstract:Soil temperature is one of the most significant parameters that plays a crucial role in glacier energy, dynamics of mass balance, processes of surface hydrological, coaction of glacier-atmosphere, nutrient cycling, ecological stability, the management of soil, water, and field crop. In this work, we introduce a novel approach using transformer models for the purpose of forecasting soil temperature prediction. To the best of our knowledge, the usage of transformer models in this work is the very first attempt to predict soil temperature. Experiments are carried out using six different FLUXNET stations by modeling them with five different transformer models, namely, Vanilla Transformer, Informer, Autoformer, Reformer, and ETSformer. To demonstrate the effectiveness of the proposed model, experiment results are compared with both deep learning approaches and literature studies. Experiment results show that the utilization of transformer models ensures a significant contribution to the literature, thence determining the new state-of-the-art.
Abstract:Heart disease, also known as cardiovascular disease, is a prevalent and critical medical condition characterized by the impairment of the heart and blood vessels, leading to various complications such as coronary artery disease, heart failure, and myocardial infarction. The timely and accurate detection of heart disease is of paramount importance in clinical practice. Early identification of individuals at risk enables proactive interventions, preventive measures, and personalized treatment strategies to mitigate the progression of the disease and reduce adverse outcomes. In recent years, the field of heart disease detection has witnessed notable advancements due to the integration of sophisticated technologies and computational approaches. These include machine learning algorithms, data mining techniques, and predictive modeling frameworks that leverage vast amounts of clinical and physiological data to improve diagnostic accuracy and risk stratification. In this work, we propose to detect heart disease from ECG images using cutting-edge technologies, namely vision transformer models. These models are Google-Vit, Microsoft-Beit, and Swin-Tiny. To the best of our knowledge, this is the initial endeavor concentrating on the detection of heart diseases through image-based ECG data by employing cuttingedge technologies namely, transformer models. To demonstrate the contribution of the proposed framework, the performance of vision transformer models are compared with state-of-the-art studies. Experiment results show that the proposed framework exhibits remarkable classification results.
Abstract:Speech emotion recognition is a challenging task in speech processing field. For this reason, feature extraction process has a crucial importance to demonstrate and process the speech signals. In this work, we represent a model, which feeds raw audio files directly into the deep neural networks without any feature extraction stage for the recognition of emotions utilizing six different data sets, EMO-DB, RAVDESS, TESS, CREMA, SAVEE, and TESS+RAVDESS. To demonstrate the contribution of proposed model, the performance of traditional feature extraction techniques namely, mel-scale spectogram, mel-frequency cepstral coefficients, are blended with machine learning algorithms, ensemble learning methods, deep and hybrid deep learning techniques. Support vector machine, decision tree, naive Bayes, random forests models are evaluated as machine learning algorithms while majority voting and stacking methods are assessed as ensemble learning techniques. Moreover, convolutional neural networks, long short-term memory networks, and hybrid CNN- LSTM model are evaluated as deep learning techniques and compared with machine learning and ensemble learning methods. To demonstrate the effectiveness of proposed model, the comparison with state-of-the-art studies are carried out. Based on the experiment results, CNN model excels existent approaches with 95.86% of accuracy for TESS+RAVDESS data set using raw audio files, thence determining the new state-of-the-art. The proposed model performs 90.34% of accuracy for EMO-DB with CNN model, 90.42% of accuracy for RAVDESS with CNN model, 99.48% of accuracy for TESS with LSTM model, 69.72% of accuracy for CREMA with CNN model, 85.76% of accuracy for SAVEE with CNN model in speaker-independent audio categorization problems.




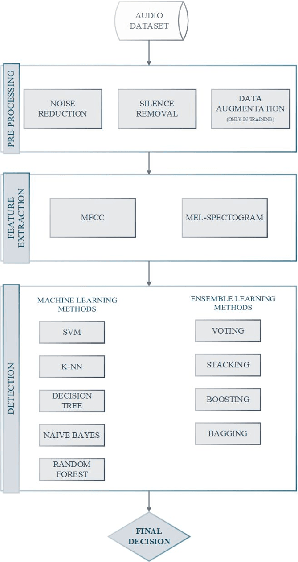
Abstract:Determination of mispronunciations and ensuring feedback to users are maintained by computer-assisted language learning (CALL) systems. In this work, we introduce an ensemble model that defines the mispronunciation of Arabic phonemes and assists learning of Arabic, effectively. To the best of our knowledge, this is the very first attempt to determine the mispronunciations of Arabic phonemes employing ensemble learning techniques and conventional machine learning models, comprehensively. In order to observe the effect of feature extraction techniques, mel-frequency cepstrum coefficients (MFCC), and Mel spectrogram are blended with each learning algorithm. To show the success of proposed model, 29 letters in the Arabic phonemes, 8 of which are hafiz, are voiced by a total of 11 different person. The amount of data set has been enhanced employing the methods of adding noise, time shifting, time stretching, pitch shifting. Extensive experiment results demonstrate that the utilization of voting classifier as an ensemble algorithm with Mel spectrogram feature extraction technique exhibits remarkable classification result with 95.9% of accuracy.