



Abstract:Minimum Cost Polygon Overlay (MCPO) is a unique two-dimensional optimization problem that involves the task of covering a polygon shaped area with a series of rectangular shaped panels. This has a number of applications in the construction industry. This work examines the MCPO problem in order to construct a model that captures essential parameters of the problem to be solved automatically using numerical optimization algorithms. Three algorithms have been implemented of the actual optimization task: the greedy search, the Monte Carlo (MC) method, and the Genetic Algorithm (GA). Results are presented to show the relative effectiveness of the algorithms. This is followed by critical analysis of various findings of this research.




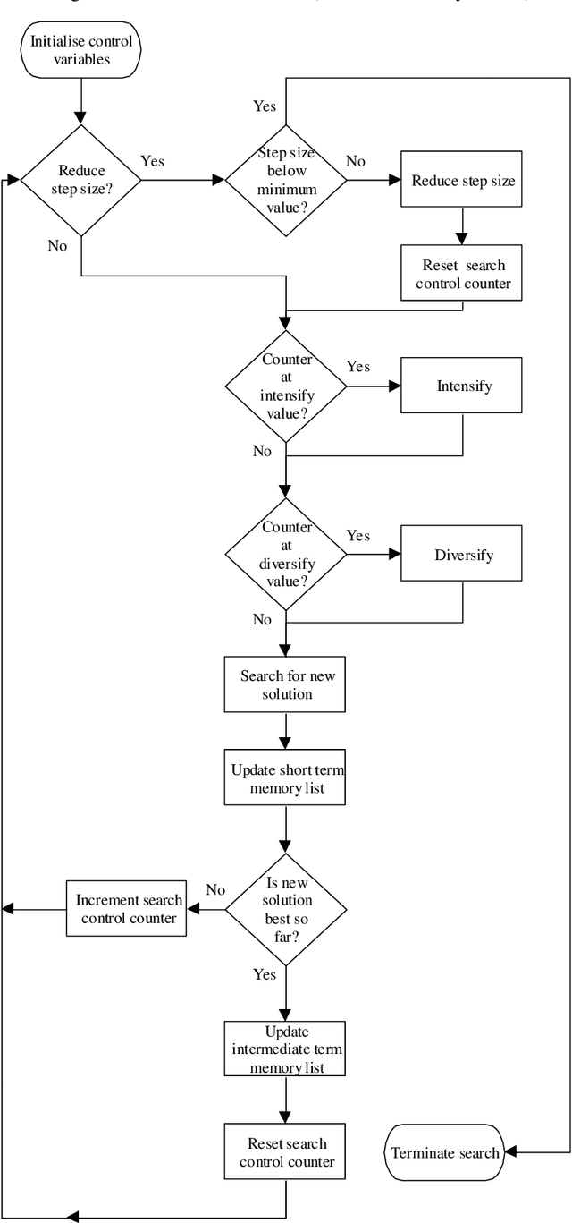
Abstract:This paper presents an investigation of two search techniques, tabu search (TS) and simulated annealing (SA), to assess their relative merits when applied to engineering design optimisation. Design optimisation problems are generally characterised as having multi-modal search spaces and discontinuities making global optimisation techniques beneficial. Both techniques claim to be capable of locating globally optimum solutions on a range of problems but this capability is derived from different underlying philosophies. While tabu search uses a semi-deterministic approach to escape local optima, simulated annealing uses a complete stochastic approach. The performance of each technique is investigated using a structural optimisation problem. These performances are then compared to each other as and to a steepest descent (SD) method.




Abstract:This research is focused on solving problems in the area of software project management using metaheuristic search algorithms and as such is research in the field of search based software engineering. The main aim of this research is to evaluate the performance of different metaheuristic search techniques in resource allocation and scheduling problems that would be typical of software development projects. This paper reports a set of experiments which evaluate the performance of three algorithms, namely simulated annealing, tabu search and genetic algorithms. The experimental results indicate that all of the metaheuristics search techniques can be used to solve problems in resource allocation and scheduling within a software project. Finally, a comparative analysis suggests that overall the genetic algorithm had performed better than simulated annealing and tabu search.




Abstract:Modern films, games and virtual reality applications are dependent on convincing computer graphics. Highly complex models are a requirement for the successful delivery of many scenes and environments. While workflows such as rendering, compositing and animation have been streamlined to accommodate increasing demands, modelling complex models is still a laborious task. This paper introduces the computational benefits of an Interactive Genetic Algorithm (IGA) to computer graphics modelling while compensating the effects of user fatigue, a common issue with Interactive Evolutionary Computation. An intelligent agent is used in conjunction with an IGA that offers the potential to reduce the effects of user fatigue by learning from the choices made by the human designer and directing the search accordingly. This workflow accelerates the layout and distribution of basic elements to form complex models. It captures the designer's intent through interaction, and encourages playful discovery.




Abstract:This paper presents a novel approach to procedural generation of urban maps for First Person Shooter (FPS) games. A multi-agent evolutionary system is employed to place streets, buildings and other items inside the Unity3D game engine, resulting in playable video game levels. A computational agent is trained using machine learning techniques to capture the intent of the game designer as part of the multi-agent system, and to enable a semi-automated aesthetic selection for the underlying genetic algorithm.




Abstract:This paper presents a novel approach to the optimisation of structures using a Tabu search (TS) method. TS is a metaheuristic which is used to guide local search methods towards a globally optimal solution by using flexible memory cycles of differing time spans. Results are presented for the well established ten bar truss problem and compared to results published in the literature. In the first example a truss is optimised to minimise mass and the results compared to results obtained using an alternative TS implementation. In the second example, the problem has multiple objectives that are compounded into a single objective function value using game theory. In general the results demonstrate that the TS method is capable of solving structural optimisation problems at least as efficiently as other numerical optimisation approaches.