



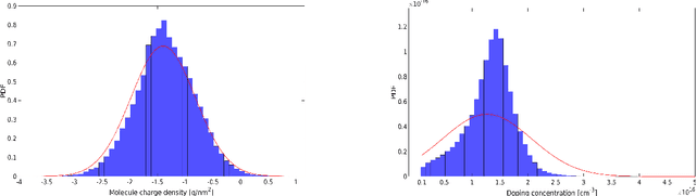
Abstract:Nanowire field-effect sensors have recently been developed for label-free detection of biomolecules. In this work, we introduce a computational technique based on Bayesian estimation to determine the physical parameters of the sensor and, more importantly, the properties of the analyte molecules. To that end, we first propose a PDE based model to simulate the device charge transport and electrochemical behavior. Then, the adaptive Metropolis algorithm with delayed rejection (DRAM) is applied to estimate the posterior distribution of unknown parameters, namely molecule charge density, molecule density, doping concentration, and electron and hole mobilities. We determine the device and molecules properties simultaneously, and we also calculate the molecule density as the only parameter after having determined the device parameters. This approach makes it possible not only to determine unknown parameters, but it also shows how well each parameter can be determined by yielding the probability density function (pdf).