



Abstract:Recent advances in 5G wireless technology and socioeconomic transformation have brought a paradigm shift in sensor applications. Wi-Fi signal demonstrates a strong correlation between its temporal variation and body movements, which can be leveraged to recognize human activity. In this article, we demonstrate the cognitive ability of device free mutual human-to-human interaction recognition method based on the time scale Wi-Fi channel state information. The mutual activities examined are steady-state, approaching, departing, handshaking, high-five, hugging, kicking (left-leg), kicking (right-leg), pointing (left-hand), pointing (right-hand), punching(left-hand), punching (right-hand), and pushing. We explore and propose a Self-Attention furnished Bidirectional Gated Recurrent Neural Network model to classify the 13 interaction types from the time-series data through automated temporal feature extraction. Our proposed model can recognize a two subject pair mutual interaction with a maximum benchmark accuracy of 94%. This has been expanded for ten subject pairs, which secured a benchmark accuracy of 88% with improved classification around the interaction-transition region. Also, an executable graphical user interface (GUI) is developed, using the PyQt5 python module, to subsequently display the overall mutual human-interaction recognition procedure in real-time. Finally, we conclude with a brief discourse regarding the possible solutions to the handicaps that resulted in curtailments observed during the study. Such, Wi-Fi channel perturbation pattern analysis is believed to be an efficient, economical & privacy-friendly approach to be potentially utilized in mutual human-interaction recognition for indoor activity monitoring, surveillance system, smart health monitoring systems & independent assisted living.




Abstract:Renewable energy sources are of great interest to combat global warming, yet promising sources like photovoltaic (PV) cells are not efficient and cheap enough to act as an alternative to traditional energy sources. Perovskite has high potential as a PV material but engineering the right material for a specific application is often a lengthy process. In this paper, ABO3 type perovskites' formability is predicted and its crystal structure is classified using machine learning with high accuracy, which provides a fast screening process. Although the study was done with solar-cell application in mind, the prediction framework is generic enough to be used for other purposes. Formability of perovskite is predicted and its crystal structure is classified with an accuracy of 98.57% and 90.53% respectively using Random Forest after 5-fold cross-validation. Our machine learning model may aid in the accelerated development of a desired perovskite structure by providing a quick mechanism to get insight into the material's properties in advance.




Abstract:COVID-19 pandemic is an ongoing global pandemic which has caused unprecedented disruptions in the public health sector and global economy. The virus, SARS-CoV-2 is responsible for the rapid transmission of coronavirus disease. Due to its contagious nature, the virus can easily infect an unprotected and exposed individual from mild to severe symptoms. The study of the virus effects on pregnant mothers and neonatal is now a concerning issue globally among civilians and public health workers considering how the virus will affect the mother and the neonates health. This paper aims to develop a predictive model to estimate the possibility of death for a COVID-diagnosed mother based on documented symptoms: dyspnea, cough, rhinorrhea, arthralgia, and the diagnosis of pneumonia. The machine learning models that have been used in our study are support vector machine, decision tree, random forest, gradient boosting, and artificial neural network. The models have provided impressive results and can accurately predict the mortality of pregnant mothers with a given input.The precision rate for 3 models(ANN, Gradient Boost, Random Forest) is 100% The highest accuracy score(Gradient Boosting,ANN) is 95%,highest recall(Support Vector Machine) is 92.75% and highest f1 score(Gradient Boosting,ANN) is 94.66%. Due to the accuracy of the model, pregnant mother can expect immediate medical treatment based on their possibility of death due to the virus. The model can be utilized by health workers globally to list down emergency patients, which can ultimately reduce the death rate of COVID-19 diagnosed pregnant mothers.




Abstract:The global coronavirus pandemic overwhelmed many health care systems, enforcing lockdown and encouraged work from home to control the spread of the virus and prevent overrunning of hospitalized patients. This prompted a sharp widespread use of telehealth to provide low-risk care for patients. Nevertheless, a continuous mutation into new variants and widespread unavailability of test kits, especially in developing countries, possess the challenge to control future potential waves of infection. In this paper, we propose a novel Smartphone application-based platform for early diagnosis of possible Covid-19 infected patients. The application provides three modes of diagnosis from possible symptoms, cough sound, and specific blood biomarkers. When a user chooses a particular setting and provides the necessary information, it sends the data to a trained machine learning (ML) model deployed in a remote server using the internet. The ML algorithm then predicts the possibility of contracting Covid-19 and sends the feedback to the user. The entire procedure takes place in real-time. Our machine learning models can identify Covid-19 patients with an accuracy of 100%, 95.65%, and 77.59% from blood parameters, cough sound, and symptoms respectively. Moreover, the ML sensitivity for blood and sound is 100%, which indicates correct identification of Covid positive patients. This is significant in limiting the spread of the virus. The multimodality offers multiplex diagnostic methods to better classify possible infectees and together with the instantaneous nature of our technique, demonstrates the power of telehealthcare as an easy and widespread low-cost scalable diagnostic solution for future pandemics.




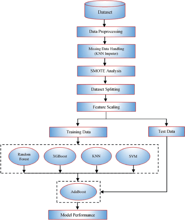
Abstract:Cardiovascular disease, especially heart failure is one of the major health hazard issues of our time and is a leading cause of death worldwide. Advancement in data mining techniques using machine learning (ML) models is paving promising prediction approaches. Data mining is the process of converting massive volumes of raw data created by the healthcare institutions into meaningful information that can aid in making predictions and crucial decisions. Collecting various follow-up data from patients who have had heart failures, analyzing those data, and utilizing several ML models to predict the survival possibility of cardiovascular patients is the key aim of this study. Due to the imbalance of the classes in the dataset, Synthetic Minority Oversampling Technique (SMOTE) has been implemented. Two unsupervised models (K-Means and Fuzzy C-Means clustering) and three supervised classifiers (Random Forest, XGBoost and Decision Tree) have been used in our study. After thorough investigation, our results demonstrate a superior performance of the supervised ML algorithms over unsupervised models. Moreover, we designed and propose a supervised stacked ensemble learning model that can achieve an accuracy, precision, recall and F1 score of 99.98%. Our study shows that only certain attributes collected from the patients are imperative to successfully predict the surviving possibility post heart failure, using supervised ML algorithms.




Abstract:Rest is essential for a high-level physiological and psychological performance. It is also necessary for the muscles to repair, rebuild, and strengthen. There is a significant correlation between the quality of rest and the resting posture. Therefore, identification of the resting position is of paramount importance to maintain a healthy life. Resting postures can be classified into four basic categories: Lying on the back (supine), facing of the left / right sides and free-fall position. The later position is already considered to be an unhealthy posture by researchers equivocally and hence can be eliminated. In this paper, we analyzed the other three states of resting position based on the data collected from the physiological parameters: Electrogastrogram (EGG), Electrocardiogram (ECG), Respiration Rate, Heart Rate, and Oxygen Saturation (SpO2). Based on these parameters, the resting position is classified using a hybrid stacked ensemble machine learning model designed using the Decision tree, Random Forest, and Xgboost algorithms. Our study demonstrates a 100% accurate prediction of the resting position using the hybrid model. The proposed method of identifying the resting position based on physiological parameters has the potential to be integrated into wearable devices. This is a low cost, highly accurate and autonomous technique to monitor the body posture while maintaining the user privacy by eliminating the use of RGB camera conventionally used to conduct the polysomnography (sleep Monitoring) or resting position studies.




Abstract:The Reverse Transcription Polymerase Chain Reaction (RTPCR) test is the silver bullet diagnostic test to discern COVID infection. Rapid antigen detection is a screening test to identify COVID positive patients in little as 15 minutes, but has a lower sensitivity than the PCR tests. Besides having multiple standardized test kits, many people are getting infected & either recovering or dying even before the test due to the shortage and cost of kits, lack of indispensable specialists and labs, time-consuming result compared to bulk population especially in developing and underdeveloped countries. Intrigued by the parametric deviations in immunological & hematological profile of a COVID patient, this research work leveraged the concept of COVID-19 detection by proposing a risk-free and highly accurate Stacked Ensemble Machine Learning model to identify a COVID patient from communally available-widespread-cheap routine blood tests which gives a promising accuracy, precision, recall & F1-score of 100%. Analysis from R-curve also shows the preciseness of the risk-free model to be implemented. The proposed method has the potential for large scale ubiquitous low-cost screening application. This can add an extra layer of protection in keeping the number of infected cases to a minimum and control the pandemic by identifying asymptomatic or pre-symptomatic people early.




Abstract:A limitation of bandwidth in the wireless network and the exponential rise in the high data rate requirement prompted the development of Massive Multiple-Input-Multiple-Output (MIMO) technique in 5G. Using this method the ever rising data rate can be met with the increment of the number of antennas. This comes at the price of energy consumption of higher amount, complex network setups and maintenance. Moreover a high-velocity user experiences unpredictable fluctuations in the channel condition that deteriorates the downlink performance. Therefore a proper number of antenna selection is of paramount importance. This issue has been addressed using different categories of algorithms but only for static users. In this study we proffer to implement antenna diversity in closed loop spatial multiplexing MIMO transmission scheme by operating more number of reception antennas than the number of transmission antennas for ameliorating the downlink performance of high-velocity users in case of single user MIMO technology. In general our results can be interpreted for large scale antenna systems like Massive MIMO even though a 4x4 MIMO system has been executed to carry out this study here. Additionally it shows great prospects for solving practical life problems like low data rate and call drops during handover to be experienced by cellular users traveling by high-speed transportation systems like Dhaka Metro Rail. The cell edge users are anticipated to get benefits from this method in case of SU-MIMO technology. The proposed method is expected to be easily implemented in the existing network structures with nominal difficulties.

Abstract:An exponential increase in the data rate demand prompted several technical innovations. Multi User Multiple Input Multiple Output (MU-MIMO) is one of the most promising schemes. This has been evolved into Massive MIMO technology in 5G to further stretch the network throughput. Massive MIMO tackles the rising data rate with the increase in the number of antenna. This comes at the price of a higher energy consumption. Moreover the high velocity users in MU-MIMO scheme experiences a frequent unpredictable change in the channel condition that degrade its downlink performance. Therefore a proper number of antenna selection is of paramount importance. This issue has been addressed using machine learning techniques and Channel State Information (CSI) but only for static users. In this study we propose to introduce antenna diversity in spatial multiplexing MU-MIMO transmission scheme by operating more number of reception antenna compare to the number of transmission antenna. The diversity improves the downlink performance of high velocity users. In general our results can be interpreted for large scale antenna systems like Massive MIMO. The proposed method can be easily implemented in the existing network architectures with minimal complexity. Also it has the potential for solving real-life problems like call drops and low data rate to be experienced by cellular users traveling through high-speed transportation systems like Dhaka MRT project

Abstract:With the occupancy of the existing frequency spectrum the demands of the skyrocketing data traffic paved the path for 5G millimeter Wave (mmWave) technology. The wide frequency spectrum and high directivity can elevate the mean data rate. This performance gain comes at the cost of a higher pathloss which limits the use of mmWave technology to small cells. Also at such high frequencies the multipath components and blockages appear as persistent barriers leading to alteration of antenna polarization, affecting resource scheduler performance and throughput degradation. The impact of these barriers for high velocity user equipments (UEs) in mmWave network is still left to be studied. Using closed loop spatial multiplexing transmission scheme this study analyses the effect of receiver antenna polarization and types of resource scheduler used in base station on the downlink performance of mobile users (0-120kmph) in the mmWave small cell network. Thorough investigation has been conducted to infer which antenna combination should be advantageous under different scheduling algorithms for high mobility UEs. Our results indicate that the scheduler performance is complimented by the receiver antenna polarization, and by appropriate selection a better downlink performance can be sustained. Also reception under linear polarization performs better over circular polarization for high velocity UEs.