Abstract:This article puts forward the use of mutual information values to replicate the expertise of security professionals in selecting features for detecting web attacks. The goal is to enhance the effectiveness of web application firewalls (WAFs). Web applications are frequently vulnerable to various security threats, making WAFs essential for their protection. WAFs analyze HTTP traffic using rule-based approaches to identify known attack patterns and to detect and block potential malicious requests. However, a major challenge is the occurrence of false positives, which can lead to blocking legitimate traffic and impact the normal functioning of the application. The problem is addressed as an approach that combines supervised learning for feature selection with a semi-supervised learning scenario for training a One-Class SVM model. The experimental findings show that the model trained with features selected by the proposed algorithm outperformed the expert-based selection approach in terms of performance. Additionally, the results obtained by the traditional rule-based WAF ModSecurity, configured with a vanilla set of OWASP CRS rules, were also improved.




Abstract:From its acquisition in the camera sensors to its storage, different operations are performed to generate the final image. This pipeline imprints specific traces into the image to form a natural watermark. Tampering with an image disturbs these traces; these disruptions are clues that are used by most methods to detect and locate forgeries. In this article, we assess the capabilities of diffusion models to erase the traces left by forgers and, therefore, deceive forensics methods. Such an approach has been recently introduced for adversarial purification, achieving significant performance. We show that diffusion purification methods are well suited for counter-forensics tasks. Such approaches outperform already existing counter-forensics techniques both in deceiving forensics methods and in preserving the natural look of the purified images. The source code is publicly available at https://github.com/mtailanian/diff-cf.
Abstract:In this work we propose a non-contrastive method for anomaly detection and segmentation in images, that benefits both from a modern machine learning approach and a more classic statistical detection theory. The method consists of three phases. First, features are extracted by making use of a multi-scale image Transformer architecture. Then, these features are fed into a U-shaped Normalizing Flow that lays the theoretical foundations for the last phase, which computes a pixel-level anomaly map, and performs a segmentation based on the a contrario framework. This multiple hypothesis testing strategy permits to derive a robust automatic detection threshold, which is key in many real-world applications, where an operational point is needed. The segmentation results are evaluated using the Intersection over Union (IoU) metric, and for assessing the generated anomaly maps we report the area under the Receiver Operating Characteristic curve (ROC-AUC) at both image and pixel level. For both metrics, the proposed approach produces state-of-the-art results, ranking first in most MvTec-AD categories, with a mean pixel-level ROC- AUC of 98.74%. Code and trained models are available at https://github.com/mtailanian/uflow.




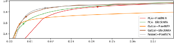
Abstract:Anomalies can be defined as any non-random structure which deviates from normality. Anomaly detection methods reported in the literature are numerous and diverse, as what is considered anomalous usually varies depending on particular scenarios and applications. In this work we propose an a contrario framework to detect anomalies in images applying statistical analysis to feature maps obtained via convolutions. We evaluate filters learned from the image under analysis via patch PCA, Gabor filters and the feature maps obtained from a pre-trained deep neural network (Resnet). The proposed method is multi-scale and fully unsupervised and is able to detect anomalies in a wide variety of scenarios. While the end goal of this work is the detection of subtle defects in leather samples for the automotive industry, we show that the same algorithm achieves state of the art results in public anomalies datasets.