



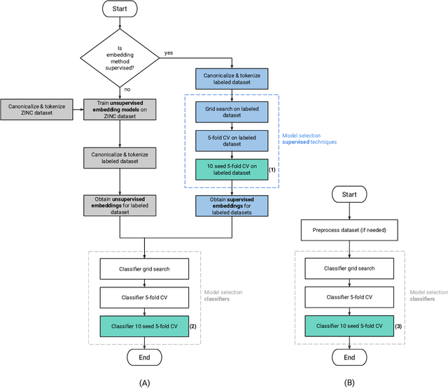
Several novel algorithms for learning molecular representations have been proposed recently with the consolidation of deep learning in computer-aided drug design. Learned molecular embeddings allow attaining rich representations of the molecular structure and physical-chemical properties while overcoming several limitations of traditional molecular representations. Despite their theoretical benefits, it is not clear how molecular embeddings compare with each other and with traditional representations, which in turn hinders the process of choosing a suitable embedding algorithm for QSAR modeling. A reason for this lack of consensus is that a fair and thorough comparison of different approaches is not straightforward. To close this gap, we reproduced three unsupervised and two supervised molecular embedding techniques recently proposed in the literature. Through a thorough experimental setup, we compared the molecular representations of these five methods concerning their performance in QSAR scenarios using five different datasets with varying class imbalance levels. We also compared these representations to traditional molecular representations, namely molecular descriptors and fingerprints. Our results show that molecular embeddings did not significantly surpass baseline results obtained using traditional molecular representations. While supervised techniques yielded competitive results compared to those obtained by traditional molecular representations, unsupervised techniques did not match the baseline results. Our results motivate a discussion about the usefulness of molecular embeddings in QSAR modeling and their potential in other drug design areas, such as similarity analysis and de novo drug design.